Упр.1117 ГДЗ Макарычев 7 класс (Алгебра)
Решение #1
Решение #2

Рассмотрим вариант решения задания из учебника Макарычев, Миндюк 7 класс, Просвещение:
В мастерской «Автосервис» отремонтировали 22 легковых и грузовых автомобиля. Среди них легковых было на 8 меньше, чем грузовых. Сколько грузовых автомобилей отремонтировали в мастерской?
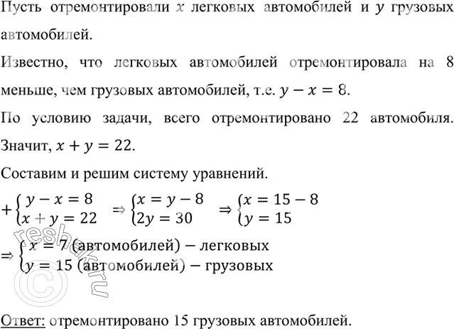
Пусть отремонтировали x легковых автомобилей и y грузовых автомобилей.
Известно, что легковых автомобилей отремонтировала на 8 меньше, чем грузовых автомобилей, т.е. y-x=8.
По условию задачи, всего отремонтировано 22 автомобиля. Значит, x+y=22.
Составим и решим систему уравнений.
Популярные решебники 7 класс Все решебники
*К сожалению, временные проблемы с публикацией комментариев с мобильных устройств.