Упр.1115 ГДЗ Макарычев 7 класс (Алгебра)
Решение #1
Решение #2

Рассмотрим вариант решения задания из учебника Макарычев, Миндюк 7 класс, Просвещение:
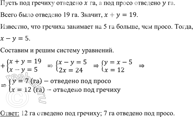
В фермерском хозяйстве под гречиху и просо отведено 19 га, причём гречиха занимает на 5 га больше, чем просо. Сколько гектаров отведено под каждую из этих культур?
Популярные решебники 7 класс Все решебники
*размещая тексты в комментариях ниже, вы автоматически соглашаетесь с пользовательским соглашением