Упр.1022 ГДЗ Макарычев 7 класс (Алгебра)
Решение #1
Решение #2

Рассмотрим вариант решения задания из учебника Макарычев, Миндюк 7 класс, Просвещение:
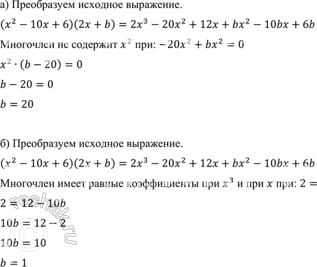
При каком значении 6 многочлен стандартного вида, тождественно равный произведению (х2 - 10х + 6)(2x + 6):
а) не содержит х2;
б) имеет равные коэффициенты при x3 и при х?
Популярные решебники 7 класс Все решебники
*размещая тексты в комментариях ниже, вы автоматически соглашаетесь с пользовательским соглашением