Упр.1021 ГДЗ Макарычев 7 класс (Алгебра)
Решение #1
Решение #2

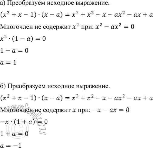
Рассмотрим вариант решения задания из учебника Макарычев, Миндюк 7 класс, Просвещение:
При каком значении а многочлен стандартного вида, тождественно равный произведению (x2 + х - 1)(х - а), не содержит:
а) х2; б) х?
Популярные решебники 7 класс Все решебники
*размещая тексты в комментариях ниже, вы автоматически соглашаетесь с пользовательским соглашением