Лабораторная работа 34 ГДЗ Габриелян 9 класс (учебник 2013г) (Химия)
|
Не совпадает с вашим учебником? Посмотрите обновленный решебник |
Решение #1
Решение #2

Рассмотрим вариант решения задания из учебника Габриелян 9 класс, Дрофа:
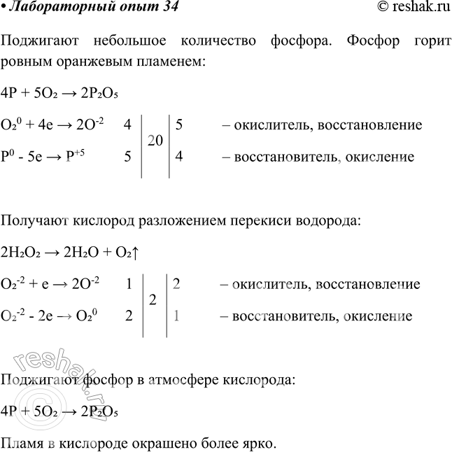
Лабораторный опыт № 34
Горение фосфора на воздухе и в кислороде
Наберите в ложечку для сжигания веществ немного красного фосфора и подожгите его. Каков характер пламени? Как изменится пламя, если ложечку с горящим фосфором внести в колбу с кислородом (с этой целью получите его из пероксида водорода, используя оксид марганца (IV))? Запишите уравнение реакции, рассмотрите окислительно-восстановительные процессы.
При горении фосфора образуется оксид фосфора Р2О5 и выделяется белый дым.
4P + 5О2 = 2Р2О5
O2 + 4е- = 2O2- 4 5 - окислитель, восстанавливается
20
P0 - 5е- = P+5 5 4 - восстановитель, окисляется
При избытке кислорода пламя станет интенсивнее.
Похожие решебники
Популярные решебники 9 класс Все решебники
*размещая тексты в комментариях ниже, вы автоматически соглашаетесь с пользовательским соглашением