Упр.2 Применяем математику ГДЗ Дорофеев Суворова 9 класс (Алгебра)
Решение #1

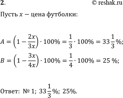
Рассмотрим вариант решения задания из учебника Дорофеев, Суворова, Бунимович 9 класс, Просвещение:
В спортивном магазине № 1 проходит акция «Три футболки по цене двух», а в спортивном магазине № 2 — «Четвёртая футболка в подарок». В каком магазине при одинаковой начальной стоимости футболка по акции дешевле? Выразите скидку по каждой акции в процентах.
Популярные решебники 9 класс Все решебники
*К сожалению, временные проблемы с публикацией комментариев с мобильных устройств.