Задание 226 Вариант 2 Самостоятельная работа ГДЗ Дидактические материалы Чесноков 5 класс (Математика)
Решение #1

Рассмотрим вариант решения задания из учебника Чесноков, Нешков 5 класс, Академкнига:
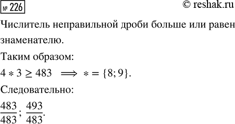
226. Какие цифры можно подставить в числитель вместо звездочки 4*3/483, чтобы получилась неправильная дробь?
Похожие решебники
Популярные решебники 5 класс Все решебники
*размещая тексты в комментариях ниже, вы автоматически соглашаетесь с пользовательским соглашением