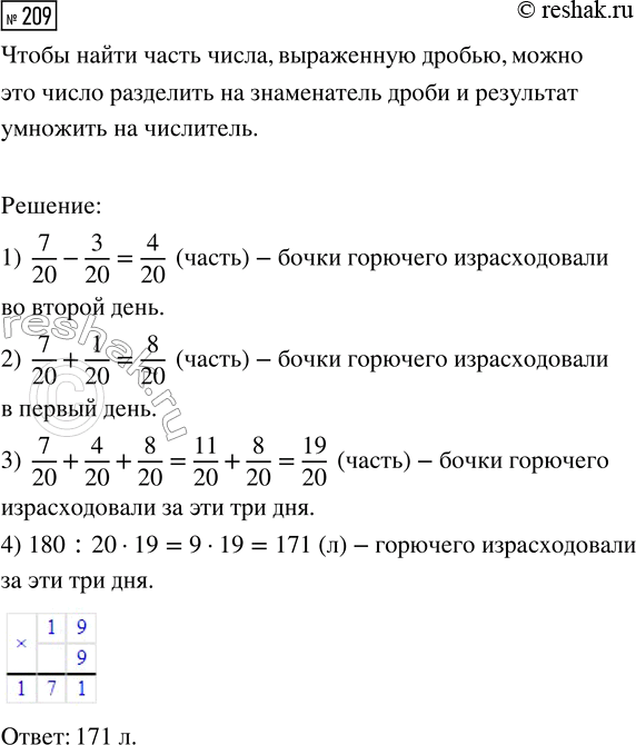
Задание 209 Вариант 2 Самостоятельная работа ГДЗ Дидактические материалы Чесноков 5 класс (Математика)
Решение #1

Совет дня!
Сайт решак.ру отлично работает на мобильных телефонах, им можно успешно пользоваться во время урока. Телефон хорошо прячется за учебником или рукавом. Или можно сказать, что забыли учебник дома, а на телефоне у вас электронный.Похожие решебники
Популярные решебники 5 класс Все решебники
*К сожалению, временные проблемы с публикацией комментариев с мобильных устройств.