Задание 148 Вариант 2 Самостоятельная работа ГДЗ Дидактические материалы Чесноков 5 класс (Математика)
Решение #1

Рассмотрим вариант решения задания из учебника Чесноков, Нешков 5 класс, Академкнига:
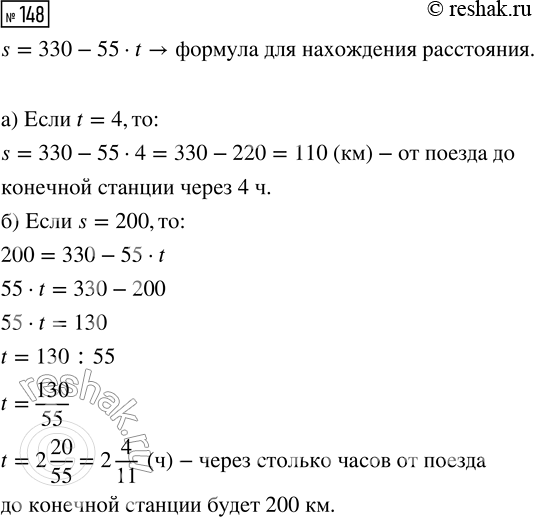
148. До конечной станции поезду осталось пройти 330 км. Скорость поезда 55 км/ч. Запишите формулу для нахождения расстояния s от поезда до конечной станции через t ч. Найдите: a) s, если t = 4; б) t, если s = 200.
Похожие решебники
Популярные решебники 5 класс Все решебники
*размещая тексты в комментариях ниже, вы автоматически соглашаетесь с пользовательским соглашением