Задание 165 Вариант 1 Самостоятельная работа ГДЗ Дидактические материалы Чесноков 5 класс (Математика)
Решение #1

Рассмотрим вариант решения задания из учебника Чесноков, Нешков 5 класс, Академкнига:
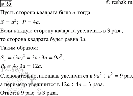
165. Во сколько раз увеличится периметр квадрата и во сколько раз увеличится его площадь, если каждую сторону увеличить в 3 раза?
Похожие решебники
Популярные решебники 5 класс Все решебники
*размещая тексты в комментариях ниже, вы автоматически соглашаетесь с пользовательским соглашением