Практическая работа 2 ГДЗ Габриелян 9 класс (учебник 2020г) (Химия)
|
Не совпадает с вашим учебником? Посмотрите устаревший решебник |
Решение #1
Решение #2

Рассмотрим вариант решения задания из учебника Габриелян 9 класс, Дрофа, Просвещение:
Практическая работа № 2
Получение и свойства соединений металлов
Задание 1
В математике действует правило — «от перемены мест слагаемых сумма не меняется». Справедливо ли оно для химии? Проверьте это на примере следующего опыта.
Получите гидроксид алюминия по реакции обмена и докажите его амфотерный характер. Для этого вы можете использовать следующую реакцию:
АlСl3 + 3NaOH = Al(OH)3v. + 3NaCl.
Проведите эту реакцию в двух вариантах, используя в каждом варианте одинаковые объёмы исходных веществ: сначала к раствору одного из исходных веществ (реагенту) прибавляйте по каплям раствор другого реагента, затем поменяйте последовательность введения в реакцию реагентов. Наблюдайте, в каком случае выпадет осадок, а в каком — нет.
Объясните результаты и запишите уравнения проведённых реакций в молекулярной и ионной формах.
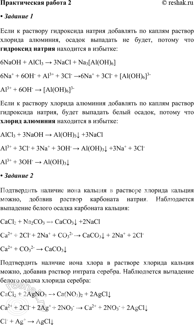
Если к раствору гидроксида натрия добавлять по каплям раствор хлорида алюминия, осадок выпадать не будет, потому что гидроксид натрия находится в избытке:
6NaOH + AlCl3 > 3NaCl + Na3[Al(OH)6]
6Na+ + 6OH- + Al3+ + 3Cl- > 6Na+ + 3Cl- + [Al(OH)6]3-
Al3+ + 6OH- > [Al(OH)6]3-
Если к раствору хлорида алюминия добавлять по каплям раствор гидроксида натрия, будет выпадать белый осадок, потому что хлорид алюминия находится в избытке:
AlCl3 + 3NaOH > Al(ОН)3v +3NaCl
Al3+ + 3Cl- + 3Na+ + 3ОН- > Al(ОН)3v +3Na+ + 3Cl-
Al3+ + 3ОН- > Al(ОН)3v
Задание 2
Проведите реакции, подтверждающие качественный состав хлорида кальция. Запишите уравнения реакций в молекулярной и ионной формах.
Подтвердить наличие иона кальция в растворе хлорида кальция можно, добавив раствор карбоната натрия. Наблюдается выпадение белого осадка карбоната кальция:
СаCl2 + Na2CO3 > СаСО3v +2NaCl
Са2+ + 2Cl- + 2Na+ + СО32- > СаСО3v + 2Na+ + 2Cl-
Са2+ + СО32- > СаСО3v
Подтвердить наличие иона хлора в растворе хлорида кальция можно, добавив раствор нитрата серебра. Наблюдается выпадение белого осадка хлорида серебра:
СаCl2 + 2AgNO3 > Ca(NO3)2 + 2AgClv
Са2+ + 2Cl- + 2Ag+ + 2NO3- > Са2+ + 2NO3- + 2AgClv
Сl- + Ag+ > AgClv
Задание 3
Осуществите превращения согласно следующей схеме1:
Fe — > FeCl2 —* FeCl3.
Напишите уравнения соответствующих реакций и рассмотрите их с позиций окисления-восстановления.
Проведите качественные реакции, подтверждающие наличие продуктов реакций. Запишите уравнения реакций в молекулярной и ионной формах.
В пробирку наливают 5 мл соляной кислоты и помещают небольшое количество железа. Наблюдается растворение железа и выделение пузырьков газа:
Fe + 2НCl > FeCl2 + Н2^
Fe + 2Н+ + 2Cl- > Fe2+ + 2Cl- + Н2
Fe + 2Н+ > Fe2+ + Н2
2Н+ + 2e > Н20 2 2 1 – окислитель, восстановление
Fe0 - 2e > Fe+2 2 1 – восстановитель, окисление
Подтвердить наличие железа (II) в полученном растворе можно, добавив раствор красной кровяной соли. Наблюдается выпадение осадка синего цвета:
3FeCl2 + 2K3[Fe(CN)6] > Fe3[Fe(CN)6]2 v + 6KCl
3Fe2+ + 6Cl- + 6K+ + 2[Fe(CN)6]3- > Fe3[Fe(CN)6]2 v + 6K+ + 6Cl-
3Fe2+ + 2[Fe(CN)6]3- > Fe3[Fe(CN)6]2v
Подтвердить наличие иона хлора в полученном растворе можно, добавив раствор нитрата серебра. Наблюдается выпадение белого осадка хлорида серебра:
FeCl2 + 2AgNO3 > Fe(NO3)2 + 2AgClv
Fe2+ + 2Cl- + 2Ag+ + 2NO3- > Fe2+ + 2NO3- + 2AgClv
Сl- + Ag+ > AgClv
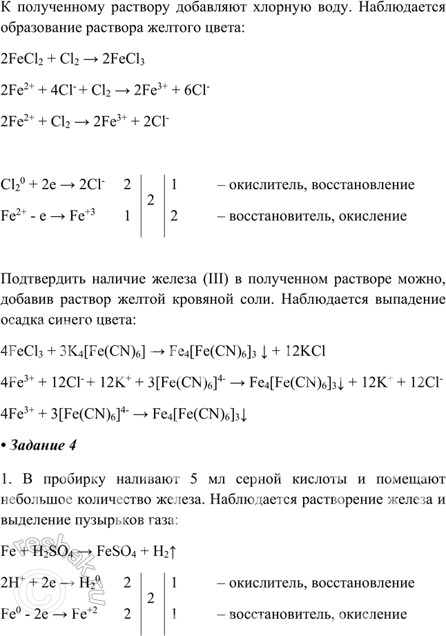
К полученному раствору добавляют хлорную воду. Наблюдается образование раствора желтого цвета:
2FeCl2 + Cl2 > 2FeCl3
2Fe2+ + 4Cl- + Сl2 > 2Fe3+ + 6Сl-
2Fe2+ + Сl2 > 2Fe3+ + 2Сl-
Сl20 + 2e > 2Сl- 2 2 1 – окислитель, восстановление
Fe2+ - e > Fe+3 1 2 – восстановитель, окисление
Подтвердить наличие железа (III) в полученном растворе можно, добавив раствор желтой кровяной соли. Наблюдается выпадение осадка синего цвета:
4FeCl3 + 3K4[Fe(CN)6] > Fe4[Fe(CN)6]3 v + 12KCl
4Fe3+ + 12Cl- + 12K+ + 3[Fe(CN)6]4- > Fe4[Fe(CN)6]3v + 12K+ + 12Cl-
4Fe3+ + 3[Fe(CN)6]4- > Fe4[Fe(CN)6]3v
Задание 4
Получите сульфат железа (II) не менее чем тремя способами. Уравнения реакций ионного обмена запишите в ионной и молекулярной формах, а реакции замещения рассмотрите с позиций окисления-восстановления.
1. В пробирку наливают 5 мл серной кислоты и помещают небольшое количество железа. Наблюдается растворение железа и выделение пузырьков газа:
Fe + H2SO4 > FeSO4 + Н2^
2Н+ + 2e > Н20 2 2 1 – окислитель, восстановление
Fe0 - 2e > Fe+2 2 1 – восстановитель, окисление
2. В пробирку с раствором сульфата меди (II) помещают небольшое количество железа. Наблюдается растворение железа и выделение осадка меди бурого цвета:
Fe + CuSO4 = FeSO4 + Сuv
Cu2- + 2e > Сu0 2 2 1 – окислитель, восстановление
Fe0 - 2e > Fe+2 2 1 – восстановитель, окисление
3. В пробирку наливают 5 мл серной кислоты и помещают небольшое количество оксида железа (II). Наблюдается растворение оксида железа (II):
FeO + H2SO4 > FeSO4 + Н2O
FeO + 2Н+ + SO42- > Fe+2 + SO42- + Н2O
FeO + 2Н+ > Fe+2 + Н2O
Задание 5
Проведите реакции, подтверждающие качественный состав сульфата железа (II). Запишите уравнения соответствующих реакций в молекулярной и ионной формах.
Подтвердить наличие железа (II) в растворе сульфата железа (II) можно, добавив раствор красной кровяной соли. Наблюдается выпадение осадка синего цвета:
3FeSO4 + 2K3[Fe(CN)6] > Fe3[Fe(CN)6]2v + 3K2SO4
3Fe2+ + 3SO42- + 6K+ + 2[Fe(CN)6]3- > Fe3[Fe(CN)6]2v + 6K+ + 3SO42-
3Fe2+ + 2[Fe(CN)6]3- > Fe3[Fe(CN)6]2v
Подтвердить наличие сульфат-иона в растворе сульфата железа (II) можно, добавив раствор нитрата бария. Наблюдается выпадение белого осадка сульфата бария:
FeSO4 + Ba(NO3)2 > Fe(NO3)2 + BaSO4v
Fe2+ + SO42- + Ba2+ + 2NO3- > Fe2+ + 2NO3- + BaSO4v
SO42- + Ba2+ > BaSO4v
Похожие решебники
Популярные решебники 9 класс Все решебники
*размещая тексты в комментариях ниже, вы автоматически соглашаетесь с пользовательским соглашением