Упр.80 Повторение ГДЗ Мерзляк 10 класс Углубленный уровень (Алгебра)
Решение #1

Рассмотрим вариант решения задания из учебника Мерзляк, Номировский, Поляков 10 класс, Просвещение:
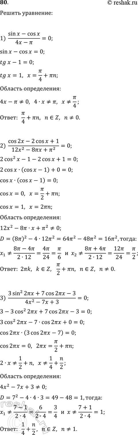
80. Решите уравнение:
1) (sin(x)-cos(x))/(4x-?)=0;
2) (cos(2x)-2cos(x)+1)/(12x^2-8?x+?^2)=0;
3) (3sin^2(2?x)+7cos(2?x)-3)/(4x^2-7x+3)=0.
Похожие решебники
Популярные решебники 10 класс Все решебники
*размещая тексты в комментариях ниже, вы автоматически соглашаетесь с пользовательским соглашением