Упр.75 Повторение ГДЗ Мерзляк 10 класс Углубленный уровень (Алгебра)
Решение #1

Рассмотрим вариант решения задания из учебника Мерзляк, Номировский, Поляков 10 класс, Просвещение:
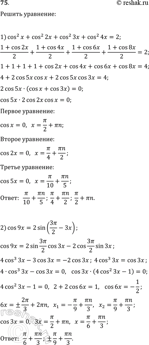
75. Решите уравнение:
1) cos^2(x)+cos^2(2x)+cos^2(3x)+cos^2(4x)=2;
2) cos(9x)=2sin(3?/2-3x).
Похожие решебники
Популярные решебники 10 класс Все решебники
*размещая тексты в комментариях ниже, вы автоматически соглашаетесь с пользовательским соглашением