Упр.72 Повторение ГДЗ Мерзляк 11 класс Базовый уровень (Алгебра)
Решение #1

Рассмотрим вариант решения задания из учебника Мерзляк, Номировский, Полонский 11 класс, Просвещение:
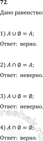
72. Верно ли равенство:
1) A?O=A; 3) A?O=O;
2) A?O=A; 4) A?O=O?
Похожие решебники
Популярные решебники 11 класс Все решебники
*размещая тексты в комментариях ниже, вы автоматически соглашаетесь с пользовательским соглашением