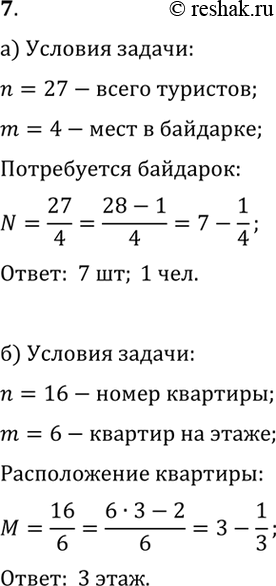
Упр.7 Повторите математику ГДЗ Дорофеев Суворова 9 класс (Алгебра)
Решение #1

Рассмотрим вариант решения задания из учебника Дорофеев, Суворова, Бунимович 9 класс, Просвещение:
7. а) Для группы туристов из 27 человек заказывают четырёхместные байдарки. Сколько потребуется байдарок? Сколько ещё человек можно взять в группу?
б) Высотный дом имеет один подъезд, нумерация квартир в нём начинается с первого этажа с квартиры номер 1. На каждом этаже по 6 квартир. На каком этаже находится квартира номер 16?
Популярные решебники 9 класс Все решебники
*размещая тексты в комментариях ниже, вы автоматически соглашаетесь с пользовательским соглашением