Упр.60 Повторение ГДЗ Мордкович Семенов 7 класс (Алгебра)
Решение #1 (Учебник 2025)

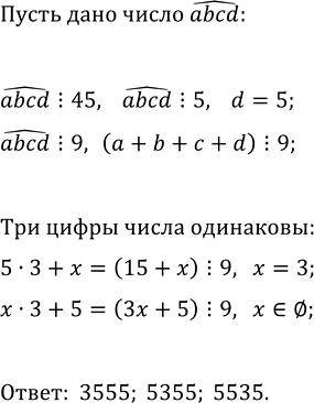
Рассмотрим вариант решения задания из учебника Мордкович, Семенов, Александрова 7 класс, Бином:
Найдите четырёхзначное число, кратное 45, все цифры которого нечётны и три из них одинаковые. Укажите все варианты.
Похожие решебники
Популярные решебники 7 класс Все решебники
*К сожалению, временные проблемы с публикацией комментариев с мобильных устройств.