Упр.57 Повторение ГДЗ Мерзляк 10 класс Углубленный уровень (Алгебра)
Решение #1

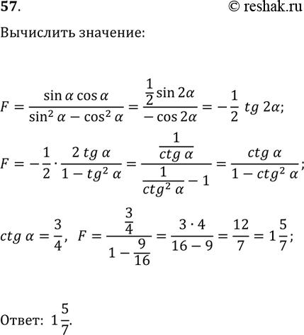
Рассмотрим вариант решения задания из учебника Мерзляк, Номировский, Поляков 10 класс, Просвещение:
57. Найдите значение выражения sin(?)cos(?)/(sin^(?)-cos^2(?)), если ctg(?)=3/4.
Похожие решебники
Популярные решебники 10 класс Все решебники
*К сожалению, временные проблемы с публикацией комментариев с мобильных устройств.