Упр.427 Повторение ГДЗ Мерзляк 11 класс Базовый уровень (Алгебра)
Решение #1

Рассмотрим вариант решения задания из учебника Мерзляк, Номировский, Полонский 11 класс, Просвещение:
427. Исследуйте функцию и постройте её график:
1) f(x)=x^3-9x; 5) f(x)=4+x^2-1/4 x^4;
2) f(x)=x^4-2x^2-3; 6) f(x)=x^2/(x^2-4);
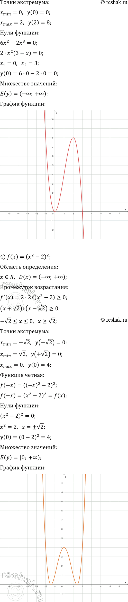
3) f(x)=6x^2-2x^3; 7) f(x)=x^2+1/x^2;
4) f(x)=(x^2-2)^2; 8) f(x)=x^2/(x^2+2).
Похожие решебники
Популярные решебники 11 класс Все решебники
*размещая тексты в комментариях ниже, вы автоматически соглашаетесь с пользовательским соглашением