Упр.418 Повторение ГДЗ Мерзляк 11 класс Базовый уровень (Алгебра)
Решение #1

Рассмотрим вариант решения задания из учебника Мерзляк, Номировский, Полонский 11 класс, Просвещение:
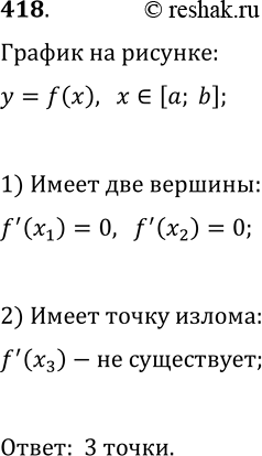
418. Сколько критических точек на промежутке [а; b] имеет функция, график которой изображён на рисунке 19?
Похожие решебники
Популярные решебники 11 класс Все решебники
*размещая тексты в комментариях ниже, вы автоматически соглашаетесь с пользовательским соглашением