Упр.395 Повторение ГДЗ Мерзляк 11 класс Базовый уровень (Алгебра)
Решение #1

Рассмотрим вариант решения задания из учебника Мерзляк, Номировский, Полонский 11 класс, Просвещение:
395. Найдите множество решений неравенства:
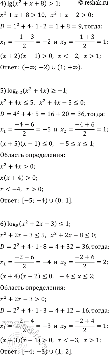
1) log(7, 2x-1) < 2; 6) log(5, x^2+2x-3)?1;
2) log(1/2, 2x-3) > 1; 7) log(0,6, x^2+4x+4) > 0;
3) log(4, x+1) < -1/2; 8) log(3, (2x+1)/(x+1))?1;
4) lg(x^2+x+8) > 1; 9) log(1/6, (x+2)/x^2) < 0.
5) log(0,2, x^2+4x)?-1;
Похожие решебники
Популярные решебники 11 класс Все решебники
*размещая тексты в комментариях ниже, вы автоматически соглашаетесь с пользовательским соглашением