Упр.301 Повторение ГДЗ Мерзляк 11 класс Базовый уровень (Алгебра)
Решение #1

Рассмотрим вариант решения задания из учебника Мерзляк, Номировский, Полонский 11 класс, Просвещение:
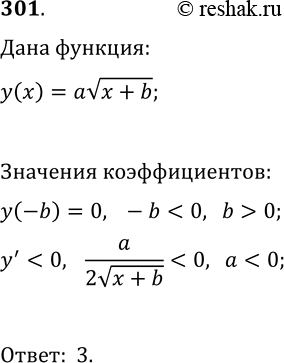
301. На рисунке 10 изображён график функции y=av(x+b). Укажите верное утверждение:
1) a > 0, b > 0; 3) a < 0, b > 0;
2) a > 0, b < 0; 4) a < 0, b < 0.
Похожие решебники
Популярные решебники 11 класс Все решебники
*размещая тексты в комментариях ниже, вы автоматически соглашаетесь с пользовательским соглашением