Упр.270 Повторение ГДЗ Мерзляк 11 класс Базовый уровень (Алгебра)
Решение #1

Рассмотрим вариант решения задания из учебника Мерзляк, Номировский, Полонский 11 класс, Просвещение:
270. Найдите область определения функции:
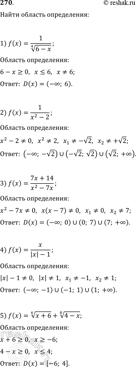
1) f(x)=1/(6-x)^(1/4); 7) f(x)=v(x-5)+v(5-x);
2) f(x)=1/(x^2-2); 8) f(x)=v(x-4)+6/v(2-x);
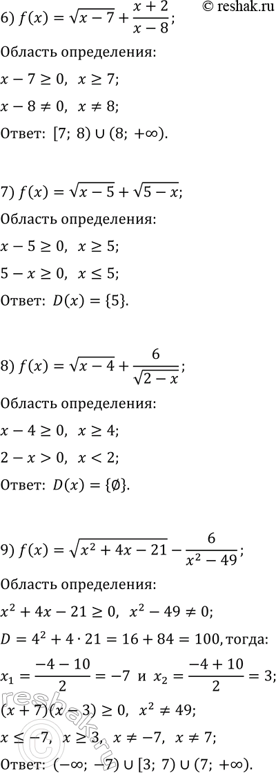
3) f(x)=(7x+14)/(x^2-7x); 9) f(x)=v(x^2+4x-21)-6/(x^2-49);
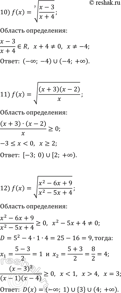
4) f(x)=x/(|x|-1); 10) f(x)=((x-3)/(x+4))^(1/7);
5) f(x)=(x+6)^(1/6)+(4-x)^(1/8); 11) f(x)=v((x+3)(x-2)/x);
6) f(x)=v(x-7)+(x+2)/(x-8); 12) f(x)=v((x^2-6x+9)/(x^2-5x+4)).
Похожие решебники
Популярные решебники 11 класс Все решебники
*размещая тексты в комментариях ниже, вы автоматически соглашаетесь с пользовательским соглашением