Упр.25 Повторение ГДЗ Мерзляк 10 класс Углубленный уровень (Алгебра)
Решение #1

Рассмотрим вариант решения задания из учебника Мерзляк, Номировский, Поляков 10 класс, Просвещение:
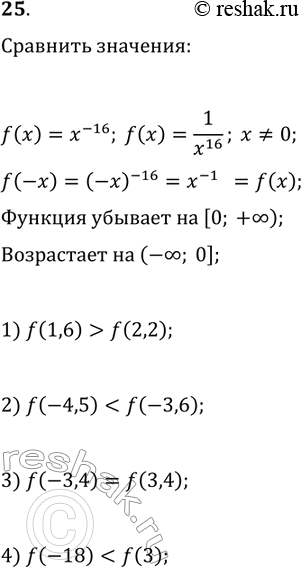
25. Функция задана формулой f(x)=x^(-16). Сравните:
1) f(1,6) и f(2,2); 3) f(-3,4) и f(3,4);
2) f(-4,5) и f(-3,6); 4) f(-18) и f(3).
Похожие решебники
Популярные решебники 10 класс Все решебники
*К сожалению, временные проблемы с публикацией комментариев с мобильных устройств.