Упр.24 Повторение ГДЗ Мерзляк 10 класс Углубленный уровень (Алгебра)
Решение #1

Рассмотрим вариант решения задания из учебника Мерзляк, Номировский, Поляков 10 класс, Просвещение:
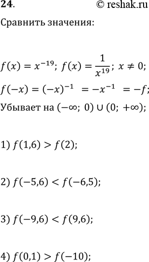
24. Дана функция f(x)=x^(-19). Сравните:
1) f(1,6) и f(2); 3) f(-9,6) и f(9,6);
2) f(-5,6) и f(-6,5); 4) f(0,1) и f(-10).
Похожие решебники
Популярные решебники 10 класс Все решебники
*К сожалению, временные проблемы с публикацией комментариев с мобильных устройств.