Упр.19 Повторение ГДЗ Мордкович Семенов 7 класс (Алгебра)
Решение #1 (Учебник 2025)

Рассмотрим вариант решения задания из учебника Мордкович, Семенов, Александрова 7 класс, Бином:
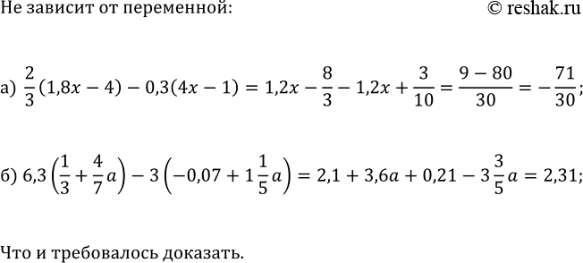
Докажите, что значение выражения не зависит от значения переменной:
а) 2/3 (1,8x - 4) - 0,3(4x - 1); б) 6,3 ( 1/3 - 4/7 a ) - 3 ( -0,07 + 1 1/5 a ).
Похожие решебники
Популярные решебники 7 класс Все решебники
*К сожалению, временные проблемы с публикацией комментариев с мобильных устройств.