Упр.18 Повторение ГДЗ Мерзляк 11 класс Базовый уровень (Алгебра)
Решение #1

Рассмотрим вариант решения задания из учебника Мерзляк, Номировский, Полонский 11 класс, Просвещение:
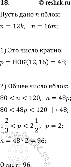
18. Яблоки можно разложить поровну в 12 пакетов или, тоже поровну, в 16 пакетов. Сколько имеется яблок, если известно, что их больше 80, но меньше 120?
Похожие решебники
Популярные решебники 11 класс Все решебники
*размещая тексты в комментариях ниже, вы автоматически соглашаетесь с пользовательским соглашением