Упр.15 Повторение ГДЗ Мерзляк 10 класс Углубленный уровень (Алгебра)
Решение #1

Рассмотрим вариант решения задания из учебника Мерзляк, Номировский, Поляков 10 класс, Просвещение:
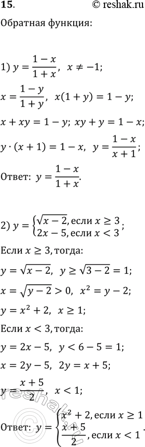
15. Найдите функцию, обратную к данной:
1) y=(1-x)/(1+x);
2) y={v(x-2), если x?3; 2x-5, если x < 3}.
Похожие решебники
Популярные решебники 10 класс Все решебники
*размещая тексты в комментариях ниже, вы автоматически соглашаетесь с пользовательским соглашением