Упр.105 Повторение ГДЗ Мерзляк 10 класс Углубленный уровень (Алгебра)
Решение #1

Рассмотрим вариант решения задания из учебника Мерзляк, Номировский, Поляков 10 класс, Просвещение:
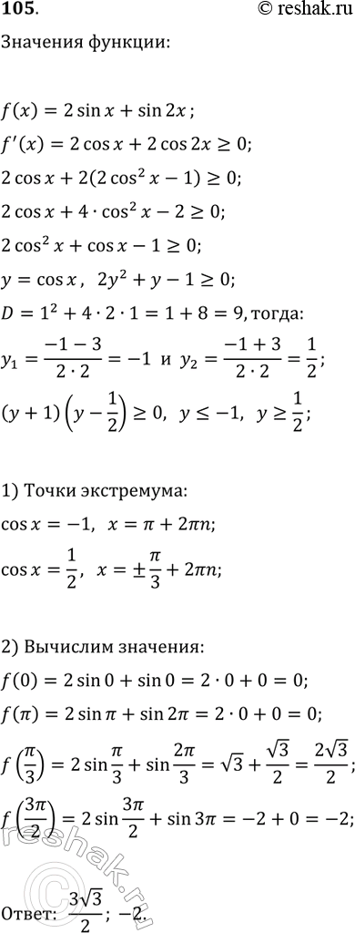
105. Найдите наибольшее и наименьшее значения функции f(x)=2sin(x)+sin(2x) на отрезке [0; 3?/2].
Похожие решебники
Популярные решебники 10 класс Все решебники
*размещая тексты в комментариях ниже, вы автоматически соглашаетесь с пользовательским соглашением