Упр.103 Повторение ГДЗ Мерзляк 10 класс Углубленный уровень (Алгебра)
Решение #1

Рассмотрим вариант решения задания из учебника Мерзляк, Номировский, Поляков 10 класс, Просвещение:
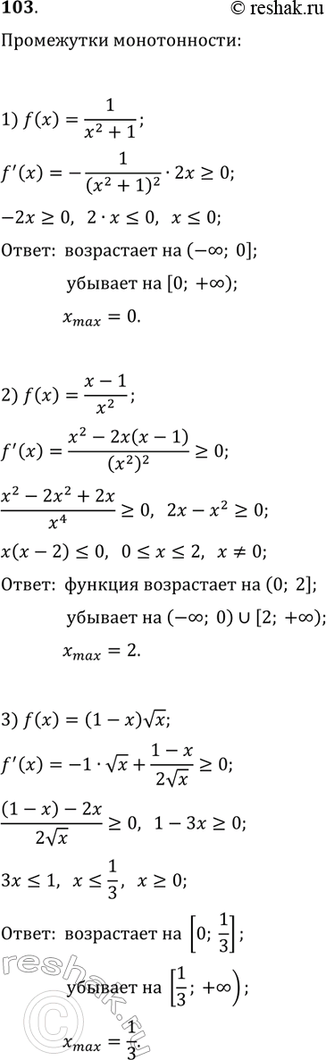
103. Найдите промежутки возрастания и убывания и точки экстремума функции:
1) f(x)=1/(x^2+1); 2) f(x)=(x-1)/x^2; 3) f(x)=(1-x)vx.
Похожие решебники
Популярные решебники 10 класс Все решебники
*К сожалению, временные проблемы с публикацией комментариев с мобильных устройств.