Упр.100 Повторение ГДЗ Мерзляк 10 класс Углубленный уровень (Алгебра)
Решение #1

Рассмотрим вариант решения задания из учебника Мерзляк, Номировский, Поляков 10 класс, Просвещение:
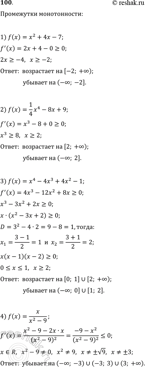
100. Найдите промежутки возрастания и убывания функции:
1) f(x)=x^2+4x-7; 3) f(x)=x^4-4x^3+4x^2-1;
2) f(x)=1/4 x^4-8x+9; 4) f(x)=x/(x^2-9).
Похожие решебники
Популярные решебники 10 класс Все решебники
*К сожалению, временные проблемы с публикацией комментариев с мобильных устройств.