Задание 64 Повторение Часть 3 ГДЗ Петерсон 3 класс (Математика)
Решение #1 (Учебник 2022)
Решение #2 (Учебник 2012)

Рассмотрим вариант решения задания из учебника Петерсон 3 класс, Просвещение:
64. Реши задачи и сравни их решения. Как называют такие задачи?
а) Для двух классов купили 8 одинаковых пачек учебников. Один класс получил 45 учебников, а другой - 75. Сколько пачек учебников получил каждый класс?
б) Для двух классов купили 120 учебников в одинаковых пачках. Один класс получил 3 пачки, а другой - 5 пачек. Сколько учебников получил каждый класс?
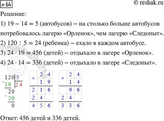
64. В летнем лагере «Орлёнок» отдыхало на 120 детей больше, чем в лагере «Следопыт». По окончании смены для отправки детей в город лагерю «Орлёнок» потребовалось 19 автобусов, а лагерю «Следопыт» — 14 таких же автобусов. Сколько детей отдыхало в этих лагерях, если при отправке детей в город в каждом автобусе ехало одинаковое количество детей?
Популярные решебники 3 класс Все решебники
*К сожалению, временные проблемы с публикацией комментариев с мобильных устройств.