Задание 62 Повторение Часть 3 ГДЗ Петерсон 3 класс (Математика)
Решение #1 (Учебник 2022)
Решение #2 (Учебник 2012)

Рассмотрим вариант решения задания из учебника Петерсон 3 класс, Просвещение:
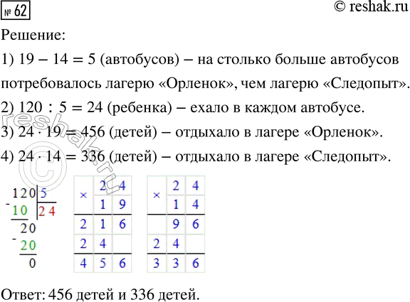
62. В летнем лагере «Орлёнок» отдыхало на 120 детей больше, чем в лагере «Следопыт». По окончании смены для отправки детей в город лагерю «Орлёнок» потребовалось 19 автобусов, а лагерю «Следопыт» - 14 таких же автобусов. Сколько детей отдыхало в этих лагерях, если в каждом автобусе ехало одинаковое количество детей?
62. Катер проплыл расстояние 84 км за 3 ч, после чего ему осталось проплыть 140 км. За сколько времени он проплывёт оставшееся расстояние, если увеличит скорость на 7 км/ч?
Популярные решебники 3 класс Все решебники
*К сожалению, временные проблемы с публикацией комментариев с мобильных устройств.