Задание 51 Повторение Часть 3 ГДЗ Петерсон 3 класс (Математика)
Решение #1 (Учебник 2022)
Решение #2 (Учебник 2012)

Рассмотрим вариант решения задания из учебника Петерсон 3 класс, Просвещение:
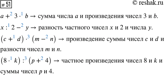
51. Прочитай выражения разными способами:
а + 3 · b х : 2 - у (c + d) · (m - n) (8 · k) : (р + 4)
51. Найди х, отметив компоненты действий на графической модели:
х + m = n x - с = d х : а = с x · m = r
a - x = b k + х = l t · х = k b : x = d
Популярные решебники 3 класс Все решебники
*К сожалению, временные проблемы с публикацией комментариев с мобильных устройств.