Задание 45 Повторение Часть 3 ГДЗ Петерсон 3 класс (Математика)
Решение #1 (Учебник 2022)
Решение #2 (Учебник 2012)

Рассмотрим вариант решения задания из учебника Петерсон 3 класс, Просвещение:
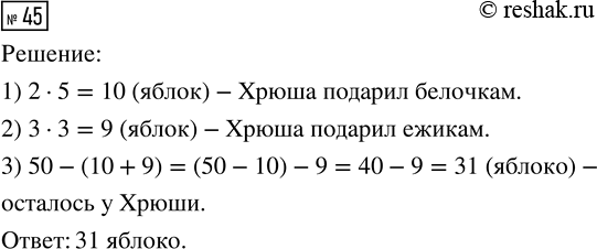
45. В саду у Хрюши росла яблонька. Осенью он собрал урожай - 50 яблок. По 2 яблока Хрюша подарил 5 белочкам и по 3 яблока дал 3 ёжикам. Сколько яблок у него ещё осталось?
45. Белочка заготавливает грибы на зиму. За 5 дней она успела заготовить 40 грибов. Сколько грибов она сможет заготовить за неделю (7 дней)? За сколько дней она заготовит 200 грибов, если каждый день она будет заготавливать одинаковое количество грибов?
Популярные решебники 3 класс Все решебники
*К сожалению, временные проблемы с публикацией комментариев с мобильных устройств.