Задание 42 Повторение Часть 3 ГДЗ Петерсон 3 класс (Математика)
Решение #1 (Учебник 2022)
Решение #2 (Учебник 2012)

Рассмотрим вариант решения задания из учебника Петерсон 3 класс, Просвещение:
42. Сравни выражения, где буквы обозначают натуральные числа:
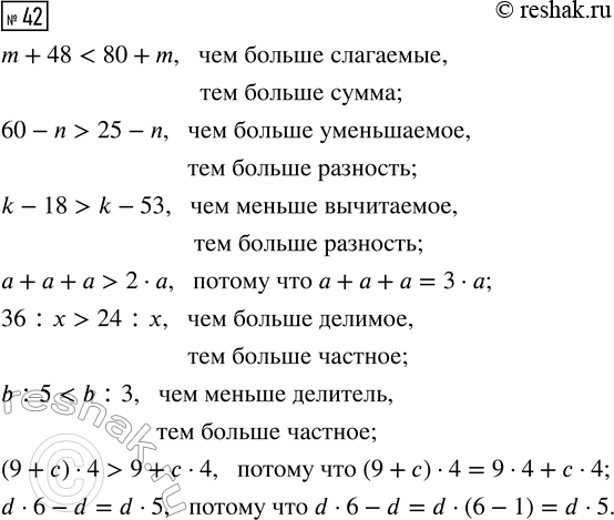
m + 48 ? 80 + m 36 : х ? 24 : х
60 - n ? 25 - n b : 5 ? b : 3
k - 18 ? k - 53 (9 + с) · 4 ? 9 + с · 4
а + а + а ? 2 · а d · 6 - d ? d · 5
42. Сравни (а, х, b ? 0):
m + 48 ? 80 + m 36 : х ? 24 : х
60 - n ? 25 - n Ь : 5 ? b : 3
k - 18 ? k - 53 (9 + с) · 4 ? 9 + с · 4
а + а + а ? 2 ·а d · 6 - d ? d · 5
Популярные решебники 3 класс Все решебники
*К сожалению, временные проблемы с публикацией комментариев с мобильных устройств.