Задание 38 Повторение Часть 3 ГДЗ Петерсон 3 класс (Математика)
Решение #1 (Учебник 2022)
Решение #2 (Учебник 2012)

Рассмотрим вариант решения задания из учебника Петерсон 3 класс, Просвещение:
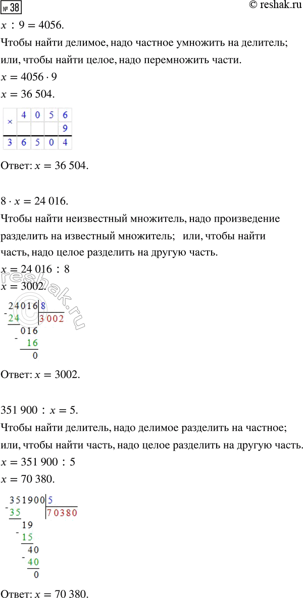
38. Реши уравнения с комментированием и сделай проверку:
а) х : 9 = 4056 б) 8 · х = 24 016 в) 351 900 : x = 5
38. Реши уравнения и прокомментируй решение разными способами:
х : 9 = 4056 8 · х = 24 016 351 900 : x = 5
Популярные решебники 3 класс Все решебники
*К сожалению, временные проблемы с публикацией комментариев с мобильных устройств.