Задание 28 Повторение Часть 3 ГДЗ Петерсон 3 класс (Математика)
Решение #1 (Учебник 2022)
Решение #2 (Учебник 2012)

Рассмотрим вариант решения задания из учебника Петерсон 3 класс, Просвещение:
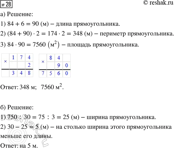
28. а) Ширина прямоугольника равна 84 м, что на 6 м меньше его длины. Найди периметр и площадь этого прямоугольника.
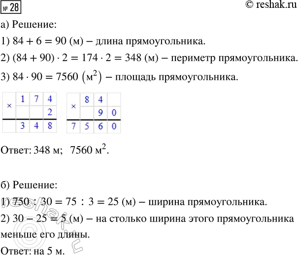
б) Площадь прямоугольника равна 750 м^2, а длина - 30 м. На сколько метров ширина этого прямоугольника меньше длины?
28. а) Ширина прямоугольника равна 84 м, что на 6 м меньше его длины. Найди периметр и площадь этого прямоугольника.
б) Площадь прямоугольника равна 750 м^2, а длина — 30 м. На сколько метров ширина этого прямоугольника меньше длины?
Популярные решебники 3 класс Все решебники
*К сожалению, временные проблемы с публикацией комментариев с мобильных устройств.