Урок 9 Часть 3 ГДЗ Рабочая тетрадь Петерсон 4 класс (2023) (Математика)
Решение #1

Рассмотрим вариант решения задания из учебника Петерсон 4 класс, Просвещение:
1. 1) Отложи от луча ОА угол, равный 45°. Найди два решения.
2) Построй угол, если известно, что 4/5 его величины составляют 120°.
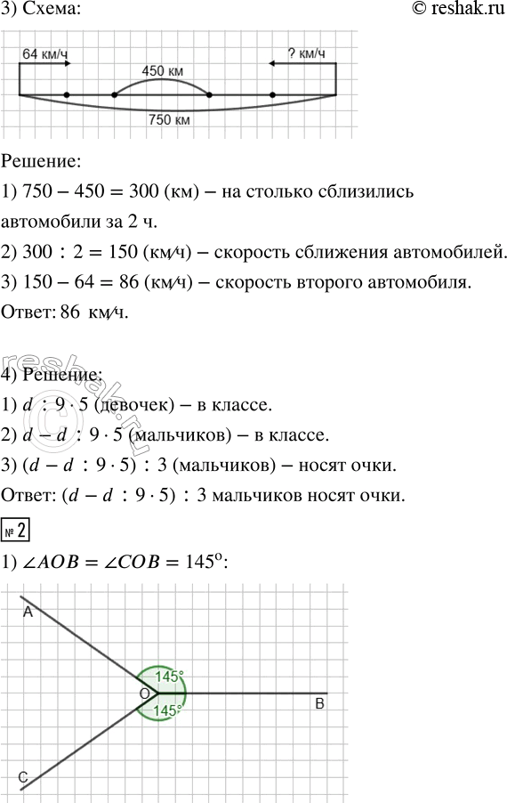
3) Два автомобиля выехали одновременно навстречу друг другу из двух городов, расстояние между которыми равно 750 км. Скорость первого автомобиля 64 км/ч. Через 2 ч после выезда автомобилей расстояние между ними уменьшилось до 450 км. С какой скоростью ехал второй автомобиль?
4) В классе d учеников. 5/9 из них девочки, а треть мальчиков носят очки. Сколько мальчиков носят очки?
2. 1) Отложи от луча ОB угол, равный 145°. Найди два решения.
2) Построй угол, который составляет 2/7 от 140°.
3) Брат и сестра вышли одновременно навстречу друг другу, когда расстояние между ними было равно 900 м. Брат идёт со скоростью 80 м/мин. Через 4 мин после выхода расстояние между ними стало равно 300 м. С какой скоростью шла сестра?
3. За 40 секунд заяц пробежал 120 м. Сколько метров он пробежит за 5 минут?
Похожие решебники
Популярные решебники 4 класс Все решебники
*размещая тексты в комментариях ниже, вы автоматически соглашаетесь с пользовательским соглашением