Урок 9 Часть 3 ГДЗ Петерсон 3 класс (Математика)
Решение #1 (Учебник 2022)
Решение #2 (Учебник 2012)

Рассмотрим вариант решения задания из учебника Петерсон 3 класс, Просвещение:
1. а) После вспышки молнии Марина услышала гром через 5 с. На каком расстоянии от неё ударила молния? (Скорость распространения звука в воздухе равна 330 м/с.)
б) Скорость распространения света 300 000 км/с. На Солнце произошла вспышка. Через какое время её увидят на Земле, если расстояние от Земли до Солнца равно 150 000 000 км?
2. а) Грузовик проехал расстояние из города А в город В со скоростью 45 км/ч за 4 часа. Обратно из В в А он возвращался по той же дороге со скоростью на 15 км/ч больше. На сколько меньше времени затратил грузовик на обратный путь?
б) Автобус проехал 432 км за 8 часов. На сколько километров в час он должен был увеличить скорость, чтобы проехать это расстояние на 2 часа быстрее?
3. Вычисли устно:
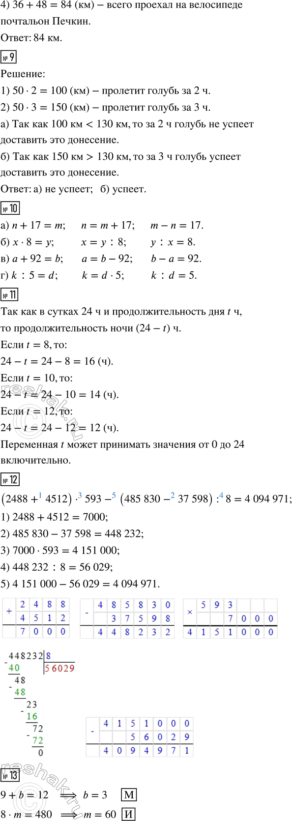
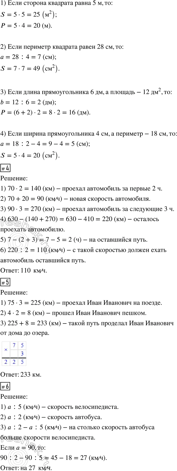
a = 5 м; S = ?; P = ?;
P = 28 см; S = ?;
a = 6 дм; b = ?; S = 12 дм^2; P = ?;
a = ?; b = 4 см; S = ?; P = 18 см.
4. Автомобиль должен за 7 часов проехать 630 км. Первые 2 ч он ехал со скоростью 70 км/ч, а в следующие 3 ч увеличил скорость на 20 км/ч. С какой скоростью автомобиль должен ехать оставшийся путь, чтобы прибыть в пункт назначения вовремя?
5. Иван Иванович отправился из дома на озеро Медвежье ловить рыбу. Три часа он ехал на поезде со скоростью 75 км/ч, а потом 2 часа шёл по лесу со скоростью 4 км/ч. Какой путь проделал Иван Иванович от дома до озера?
6. Составь выражение и найди его значение, если а = 90:
«Велосипедист проехал расстояние, равное а км, за 5 ч, а автобус - за 2 ч. На сколько километров в час скорость автобуса больше скорости велосипедиста?»
7. Прочитай выражения и найди их значения:
а) 800 · n, если n = 70 540 б) 278 100 : с, если с = 90
8. Реши уравнения с комментированием и сделай проверку:
а) (200 + 20 · а) : 6 = 60 б) 320 : (b · 8 - 40) = 10
9. а) Туристы вышли из посёлка Дачное. В каком направлении и с какой скоростью они идут? Построй числовой луч и покажи на нём движение туристов.
б) Пусть s км - путь, пройденный туристами, d км - расстояние от туристов до Грибцова, a D км - до Земляничной Поляны. Заполни таблицу. Запиши формулу зависимости каждой из величин s, d, D от времени движения t.
10. Запиши множество делителей и множество кратных числа 17.
11. Назови число, предшествующее самому маленькому 15-значному числу.
1. Используя рисунок, объясни смысл равенства:
а · (b + с) = а · b + а · с
Как называется это свойство умножения?
2. а) С помощью распределительного свойства умножения найди значение произведения:
21 · 56 = 21 · (50 + 6) = 21 · 50 + 21 · 6.
б) Объясни способ записи умножения на двузначное число в столбик:
3. В кинотеатре 18 рядов по 32 места в каждом ряду. Сколько всего мест в кинотеатре?
Найди в данной записи ответы на вопросы:
Сколько мест в 8 рядах?
Сколько мест в 10 рядах?
Сколько всего мест в кинотеатре?
4. Правильно ли дядя Фёдор решил и прокомментировал пример?
1) Умножим 145 на 7 единиц, получим 1015 единиц.
2) Умножим 145 на 2 десятка, получим 290 десятков. Записываем число 290 со сдвигом на 1 разряд влево.
3) Складываем полученные числа. Ответ 3915.
5. Реши примеры с комментированием:
а) 36 · 79; 897 · 24; 635 · 46; 708 · 75; 502 · 97.
б) 92 · 89; 138 · 56; 906 · 15; 2384 · 47;
57 · 95; 481 · 38; 709 · 84; 9051 · 72;
34 · 17; 296 · 23; 608 · 76; 4009 · 59.
6. В строке 56 печатных знаков, а на странице — 36 строк. Сколько печатных знаков уместится на 64 страницах?
7. Поезд шёл 18 ч со скоростью 76 км/ч и 16 ч со скоростью 72 км/ч. Какое расстояние прошёл поезд за всё это время?
8. Почтальон Печкин проехал на велосипеде 36 км за 2 ч. Затем он уменьшил скорость на 2 км/ч и ехал ещё 3 ч. Сколько всего километров проехал на велосипеде почтальон Печкин?
9. Почтовый голубь должен доставить донесение на расстояние 130 км. Скорость голубя 50 км/ч. Успеет ли он доставить это донесение: а) за 2 часа? б) за 3 часа?
10. Запиши предложение в виде равенства:
а) n на 17 меньше, чем m
б) x в 8 раз меньше, чем у
в) а на 92 меньше, чем b
г) k в 5 раз больше, чем d
11. Продолжительность дня t ч. Чему равна продолжительность ночи? Составь выражение и найди его значение, если t = 8, 10, 12. Какие значения может принимать переменная t?
12. Запиши программу в виде выражения со скобками. Найди значение полученного выражения.
13. Реши уравнения устно. Расположи ответы примеров в порядке возрастания, сопоставив им соответствующие буквы, и ты узнаешь имя сказочного героя.
9 + b = 12 n - 27 = 8
8 · m = 480 52 : t = 13
40 - c = 12 k : 19 = 4
90 : d = 5 34 - x = 17
a · 50 = 250
14. Запиши множество делителей и множество кратных числа 21.
15. Расположи 9 элементов в 3 множествах так, чтобы в одном из них было 2 элемента, в другом — 5 элементов, а в третьем — 7 элементов. Сколько различных решений этой задачи ты сможешь найти?
Популярные решебники 3 класс Все решебники
*К сожалению, временные проблемы с публикацией комментариев с мобильных устройств.