Урок 27 Часть 3 ГДЗ Петерсон 3 класс (Математика)
Решение #1 (Учебник 2022)

Рассмотрим вариант решения задания из учебника Петерсон 3 класс, Просвещение:
1. Составь задачи по таблицам и реши их. Что ты замечаешь? Придумай и реши аналогичные задачи на движение и стоимость.
2. Портниха за 4 дня сшила на 42 комплекта белья меньше, чем за 7 дней. С какой производительностью она работала? Сколько комплектов белья сошьёт эта портниха за 20 дней, если будет работать с той же производительностью?
3. Составь и реши уравнения:
а) Задумано число. К нему прибавили 19, сумму умножили на 5 и из полученного произведения вычли 16. Получилось 139. Какое число задумано?
б) Задумано число. Его вычли из 480, разность разделили на 6 и полученное частное увеличили на 89. В результате получилось 165. Какое число задумано?
4. Составь программу действий и вычисли:
а) 560 : (720 : 90) - 900 : 50 · 3 + (6 · 8 : 4 + 28) : 5
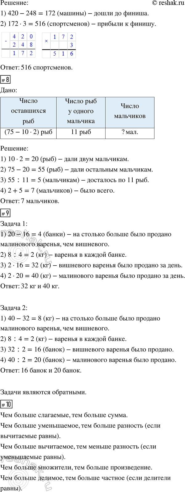
б) 7 · (45 : 9 · 6 - 23) + 84 : (320 : 80) - 13 · (51 : 17)
5. Найди значения произведений:
а) 3015 · 24 в) 81 030 · 2600 д) 8170 · 706
б) 527 · 609 г) 12 800 · 3560 е) 9030 · 9040
6. Выполни действия:
а) 5 ч 18 мин + 4 ч 56 мин в) 2 т 30 кг - 12 ц 80 кг
б) 7 мин 2 с - 1 мин 35 с г) 1 кг 236 г + 6 кг 764 г
7. В автопробеге Париж - Дакар участвовало 420 машин. Экипаж каждой машины состоял из 3 человек. До финиша не дошли 248 машин. Сколько спортсменов прибыли к финишу?
8. Несколько мальчиков ловили рыбу. Всего они поймали 75 рыб. Сколько было мальчиков, если двое поймали по 10 рыб, а остальные - по 11?
9. Реши задачи и сравни их решения. Что ты замечаешь?
1) Магазин продал за день 16 одинаковых банок вишнёвого варенья и 20 таких же банок малинового. Малинового варенья было продано на 8 кг больше, чем вишнёвого. Сколько килограммов варенья каждого сорта было продано за этот день?
2) Магазин продал за день 32 кг вишнёвого варенья и 40 кг малинового. Всё варенье было разложено в одинаковые банки, причём банок с вишнёвым вареньем было на 4 меньше, чем с малиновым. Сколько банок варенья каждого сорта было продано?
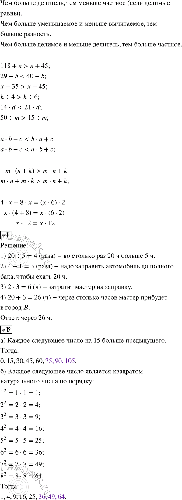
10. Сравни выражения:
118 + n ? n + 45 k : 4 ? k : 6 а · b - c ? а + с
29 - b ? 40 - b 14 · d ? 21 · d m · (n + k) ? m · n + k
х - 35 ? х - 45 50 : m ? 15 : m 4 · х + 8 · х ? (х · 6) · 2
11. Мастер изобрел автомобиль, работающий на воде. Полного бака хватает на 5 ч езды. Автомобиль может доехать из города А в город B, не считая времени на заправку, за 20 ч. Чтобы заправить полный бак, требуется 2 ч. Мастер выехал из города А с полным баком. Через сколько времени он прибудет в город B, если дорога идёт вдоль реки?
12. Продолжи закономерность на 3 числа:
а) 0, 15, 30, 45, 60 ... б) 1,4, 9, 16, 25 ...
Популярные решебники 3 класс Все решебники
*К сожалению, временные проблемы с публикацией комментариев с мобильных устройств.