Урок 25 Часть 3 ГДЗ Петерсон 3 класс (Математика)
Решение #1 (Учебник 2022)

Рассмотрим вариант решения задания из учебника Петерсон 3 класс, Просвещение:
1. Реши уравнения и сделай проверку:
а) 3600 : (18 - х) - 120 = 280
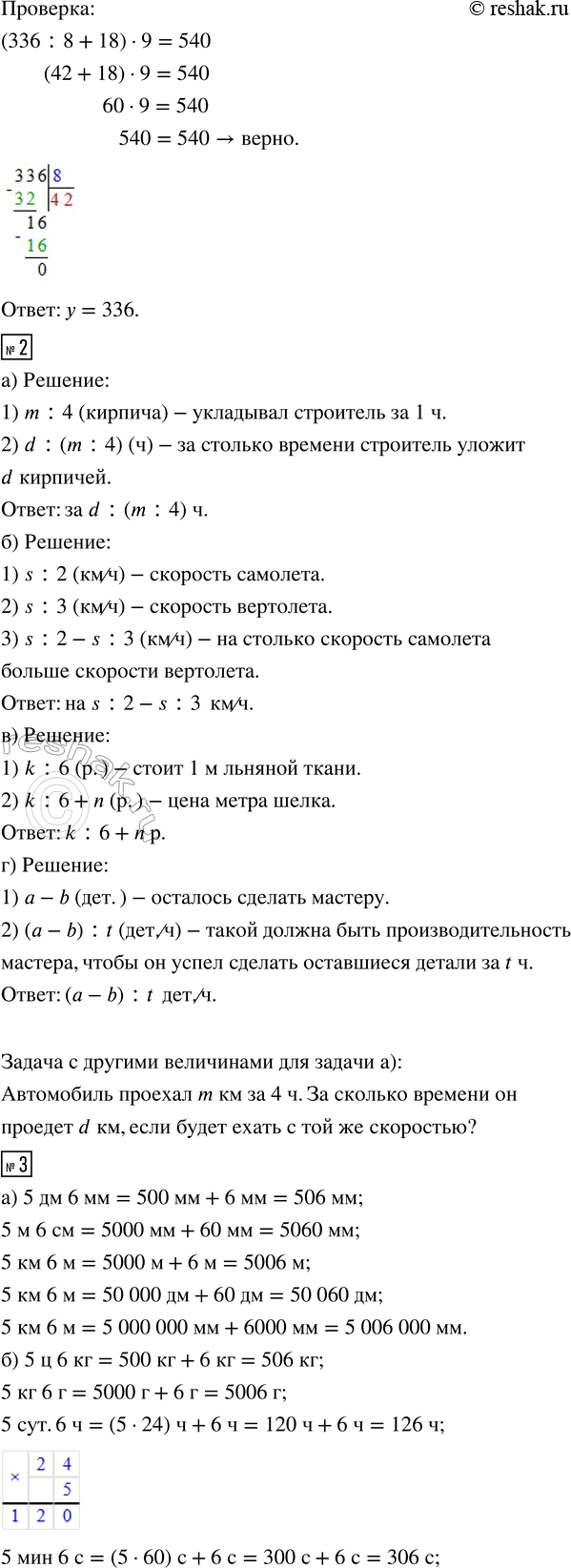
б) (у : 8 + 18) · 9 = 540
2. БЛИЦтурнир
а) Строитель уложил m кирпичей за 4 ч. За сколько времени он уложит d кирпичей, если будет работать с той же производительностью?
б) Самолёт пролетел s км за 2 ч, а вертолёт пролетел это же расстояние за 3 ч. На сколько скорость самолёта больше скорости вертолёта?
в) За 6 м льняной ткани заплатили k р. А один метр шёлка на n р. дороже метра льняной ткани. Чему равна цена метра шёлка?
г) Мастеру надо было изготовить а деталей. Он уже сделал b деталей. Чему должна быть равна его производительность, чтобы он успел сделать оставшиеся детали за t часов?
Для одной из данных задач придумай задачу с другими величинами, которые решаются так же.
3. Вырази в указанных единицах измерения:
а) 5 дм 6 мм = ... мм б) 5 ц 6 кг = ... кг
5 м 6 см = ... мм 5 кг 6 г = ... г
5 км 6 м = ... м 5 сут. 6 ч = ... ч
5 км 6 м = ... дм 5 мин 6 с = ... с
5 км 6 м = ... мм 5 ч 6 мин = ... мин
4. Выполни действия:
а) 3 т 2 ц 6 кг - 29 ц 48 кг в) 9 мин 15 с · 8
б) 5 км 19 м + 1 км 981 м г) 6 м 1 дм 2 мм : 3
5. Для сада купили в питомнике 14 кустов красной и чёрной смородины по одинаковой цене. За красную смородину заплатили 250 р., а за чёрную - 450 р. Каких кустов купили больше и на сколько?
6. В пошивочной мастерской в первый день сшили 24 одинаковых комплекта белья, а во второй - на два таких комплекта больше. На все комплекты было израсходовано за два дня 800 м ткани. Сколько метров ткани израсходовали в каждый из этих дней?
7. Найди значения выражений:
а) 270 : 9 · 7 - 360 : (16 : 4) + (42 : 7 · 6 + 14)
б) 125 · 0 : (45 · 4) + (120 · 10 : 100 - 8) · (15 · 1000 : 5)
8. Выполни умножение. Найди сумму и разность самого большого и самого маленького из получившихся чисел:
2590 · 763 9450 · 4560 49 300 · 807
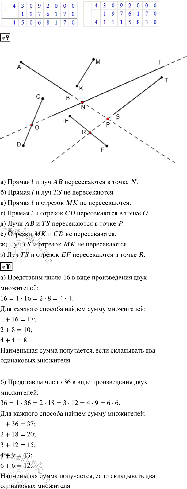
9. Пересекаются ли: а) прямая l и луч АВ; б) прямая l и луч TS; в) прямая l и отрезок МК; г) прямая l и отрезок CD; д) лучи АВ и TS; е) отрезки МК и CD; ж) луч TS и отрезок МК; з) луч TS и отрезок EF?
10. Математическое исследование
а) Запиши число 16 всеми способами в виде произведения двух множителей. Для каждого способа найди сумму множителей. В каком случае получилась наименьшая сумма?
б) Проделай то же самое с числом 36, затем с числом 64. Какое можно высказать предположение (гипотезу)?
11. У Романа есть красные и зелёные кубики. Сторона зелёного кубика в два раза больше стороны красного. Роман построил большой куб из 64 красных кубиков. Сколько нужно зелёных кубиков, чтобы построить точно такой же куб?
12. Вычисли. Расшифруй и отгадай загадку.
(П) 12 - 4 + 7 (Ц) 830 - 30 (Ё) 215 + 40
(О) 9 + 3 - 6 (Ы) 830 - 800 (Ж) 215 + 400
(Ч) 30 - 4 - 0 (Р) 954 - 4 (С) 215 + 4
(Т) 51 - 7 + 5 (М) 954 - 50 (Л) 300 - 7
(И) 82 - 42 + 3 (Е) 954 - 900 (В) 498 + 8
(Г) 56 - 50 + 8 (Н) 203 + 70 (Я) 241 + 116
(А) 300 + 6 (Ь) 592 + 8 (Б) 678 - 235
(К) 300 + 60 (Й) 358 + 6 (Ш) 529 + 12
(Ъ) 300 + 600 (Д) 462 - 5 (У) 453 - 16
Популярные решебники 3 класс Все решебники
*К сожалению, временные проблемы с публикацией комментариев с мобильных устройств.