Урок 2 Часть 3 ГДЗ Рабочая тетрадь Петерсон 4 класс (2023) (Математика)
Решение #1

Рассмотрим вариант решения задания из учебника Петерсон 4 класс, Просвещение:
1. Найди на рисунке углы указанных видов и соедини с их названиями. Подбери существенные признаки каждого угла и проведи линии.
2. а) Попробуй найти смежные углы, отметь знаком и укажи их признаки:
Что ты пока не знаешь?
Поставь перед собой цель и составь план.
б) Прочитай определение смежных углов и подчеркни два их признака:
«Смежными углами называют два угла, у которых одна сторона общая, а две другие образуют прямую».
Пользуясь определением, найди на рисунках I — III смежные углы. Запиши их названия и обоснуй свой ответ.
Проверь себя по учебнику, стр. 6. Если нужно, исправь ошибки.
3. Найди и перечисли все пары смежных углов на рисунке:
4. Продолжи одну из сторон угла так, чтобы получились смежные углы.
Определи вид данного и смежного углов. Что ты замечаешь?
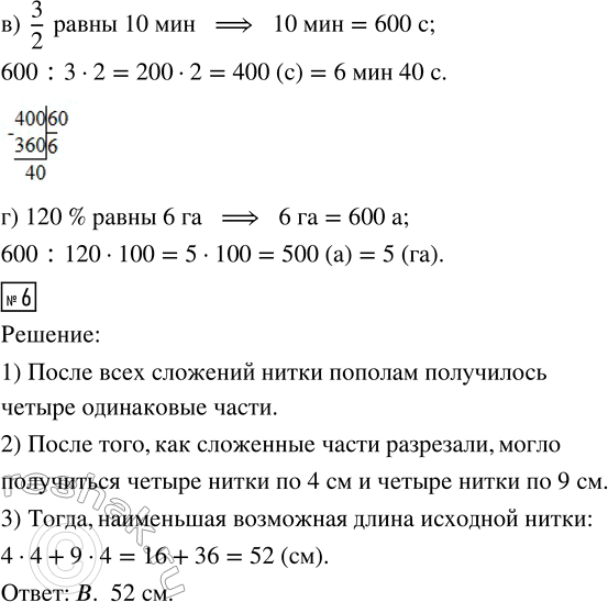
5. Найди и вырази в возможно более крупных единицах измерения:
а) 4/5 от 12 кг
б) 36 % от 12 кг
в) число, 3/2 которого составляют 10 мин
г) число, 120 % которого составляют 6 га
6. Длинную нитку сложили вдвое, ещё раз вдвое и ещё раз вдвое. Получившуюся «толстую нитку» разрезали на две части и разобрали обратно на тонкие ниточки. Оказалось, что две из этих ниточек имеют длины 4 см и 9 см. Чему равна наименьшая возможная длина исходной нитки? Подчеркни правильный ответ.
(А) 48 см (В) 52 см (С) 56 см (D) 64 см (Е) 68 см
Похожие решебники
Популярные решебники 4 класс Все решебники
*К сожалению, временные проблемы с публикацией комментариев с мобильных устройств.