Урок 2 Часть 3 ГДЗ Петерсон 3 класс (Математика)
Решение #1 (Учебник 2022)
Решение #2 (Учебник 2012)

Рассмотрим вариант решения задания из учебника Петерсон 3 класс, Просвещение:
1. Прочитай формулы. Что они означают? Какие ещё формулы ты знаешь?
S = а · b Р = (а + b) · 2 V = а · b · с а = b · с + r
Зачем нужны формулы и как их устанавливают?
2. Аэросани едут со скоростью v = 45 км/ч. Построй в тетради числовой луч и покажи на нём движение саней.
Какое расстояние преодолеют аэросани за 1 ч, 2 ч, 3 ч, 4 ч, t ч? Составь и заполни в тетради таблицу. Напиши формулу, выражающую зависимость пройденного расстояния s от времени t.
3. Проанализируй решение предыдущей задачи. Установи, как найти расстояние s, пройденное объектом, если он двигался со скоростью v в течение времени t.
4. Найди неизвестные значения величин по формуле пути s = v · t:
5. Реши задачи по формуле пути s = v · t:
а) Всадник едет со скоростью 8 км/ч. Какое расстояние он проедет за 4 часа?
б) Чему равна скорость почтового голубя, если за 2 ч он пролетает 120 км?
в) Пчела летит со скоростью 6 м/с. За какое время она долетит до улья, если находится на расстоянии 360 м от него?
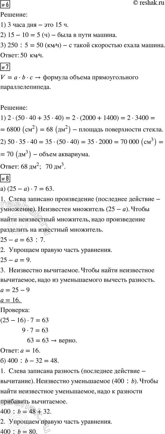
6. Между городом и деревней 250 км. Машина выехала из города в 10 часов утра и прибыла в деревню в 3 часа дня. С какой скоростью она ехала?
7. Аквариум имеет форму прямоугольного параллелепипеда. Длина аквариума - 50 см, ширина - 35 см, а высота - 40 см. Его боковые стенки стеклянные. Определи площадь поверхности стекла и объём аквариума.
8. Реши уравнения с комментированием и сделай проверку:
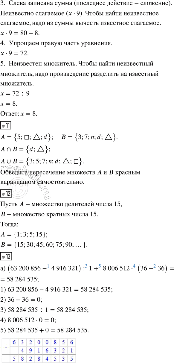
а) (25 - а) · 7 = 63 б) 400 : b - 32 = 48 в) 250 + 9 · с = 520
9. Запиши множество делителей и множество кратных числа 11.
10. Составь программу действий и вычисли:
а) (63 200 856 - 4 916 321) : 1 + 8 006 512 · (36 - 36)
б) 1 · 7 007 503 - 29 867 · (387 915 : 387 915)
11. а) Сколько полных недель в високосном году? Сколько ещё остаётся дней? А в простом году?
б) В году 365 дней, из них 53 вторника. Какой день недели был 1 января этого года?
1. Аэросани едут со скоростью v = 45 км/ч. Покажи их движение на числовом луче:
Какое расстояние преодолеют аэросани за 1 ч, 2 ч, 3 ч, 4 ч, t ч? Заполни таблицу и напиши формулу, выражающую зависимость пройденного расстояния s от времени t.
2. По реке плывёт плот со скоростью v = 2 км/ч. Покажи его движение на числовом луче:
Какое расстояние пройдёт плот за 1 ч, 3 ч, 5 ч, 7 ч, t ч? Заполни таблицу и запиши зависимость s от t.
3. Как найти расстояние s, пройденное объектом за время t, если объект движется со скоростью v?
4. Используя формулу пути s = v · t, заполни таблицу:
5. Реши задачи по формуле пути s = v · t.
а) Всадник едет на лошади со скоростью 8 км/ч. Какое расстояние он проедет за 4 часа?
б) Чему равна скорость почтового голубя, если за 2 ч он пролетает 120 км?
в) Пчела летит со скоростью б м/с. За какое время она долетит до улья, если находится на расстоянии 360 м от него?
6. а) Космический корабль движется со скоростью 9 км/с. За какое время он пролетит 441 км?
б) Сколько метров проплывёт окунь за 8 мин, если будет плыть со скоростью 80 м/мин?
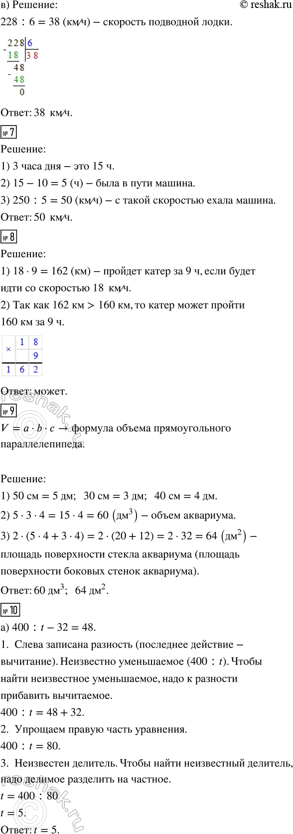
в) Подводная лодка проплыла 228 км за 6 ч. Чему равна её скорость?
7. Машина выехала из города в 10 часов и прибыла в деревню в 3 часа дня. С какой скоростью она ехала, если между городом и деревней 250 км?
8. Расстояние между двумя пристанями 160 км. Может ли катер пройти это расстояние за 9 ч, если будет идти со скоростью 18 км/ч?
9. Аквариум имеет форму прямоугольного параллелепипеда. Его боковые стенки стеклянные. Определи объём аквариума и площадь поверхности стекла, если длина аквариума 50 см, ширина 30 см, а высота 40 см.
10. Реши уравнения с комментированием по компонентам действий:
а) 400 : t - 32 = 48; в) (780 - m · 60) : 6 = 70;
б) 250 + 9 · а = 520; г) 640 : (х · 9 + 8) = 8.
11. По диаграмме Эйлера-Венна определи, из каких элементов состоят множества А и В. Запиши эти множества с помощью фигурных скобок, найди их пересечение и объединение.
Обведи пересечение множеств А и В красным карандашом.
12. Запиши множество делителей и множество кратных числа 15.
13. а) (63 200 856 - 4 916 321) : 1 + 8 006 512 · (36 - 36);
б) 1 · 7 007 503 - 29 867 · (387 915 : 387 915).
14. а) Сколько полных недель в високосном году? Сколько ещё остаётся дней? А в простом году?
б) В году 365 дней, из них 53 вторника. Какой день недели был 1 января этого года?
в) 1 января 2009 года было четвергом. Каким днём недели будет 1 января 2010 года, 1 января 2011 года, 1 января 2012 года?
Популярные решебники 3 класс Все решебники
*К сожалению, временные проблемы с публикацией комментариев с мобильных устройств.