Урок 15 Часть 3 ГДЗ Петерсон 3 класс (Математика)
Решение #1 (Учебник 2022)
Решение #2 (Учебник 2012)

Рассмотрим вариант решения задания из учебника Петерсон 3 класс, Просвещение:
1. а) Что общего в выражениях? Вспомни правило умножения круглых чисел и вычисли:
400 · 70 160 · 300 9 · 80 000 250 · 4000
б) Как записывают умножение круглых чисел в столбик? Почему? Приведи свой пример.
2. Выполни действия:
а) 360 · 7500 б) 2800 · 940 в) 50 900 · 62 г) 73 050 · 8600
3. Вычисли. Расположи ответы в порядке убывания. Расшифруй имя короля сказочного государства, который избавил детей от скучных занятий в школе. Узнай название этой книги и имя её автора.
(Ш) 5400 · 62; (Т) 9730 · 290; (А) 4060 · 3800;
(У) 730 · 870; (И) 409 · 4500; (М) 805 300 · 590.
4. Составь программу действий и вычисли:
а) 860 · 900 - 6750 : 5 · (24 + 44)
б) (64 + 137) · 28 · 910 - 560 772 : 9
5. Сравни в каждом равенстве числа, обозначенные буквами. Какое из них больше, а какое меньше? На сколько?
а = b + 18 k - t = 5 х = у - 9 n - 4 = m
6. Реши уравнения с комментированием и сделай проверку:
а) (k : 16) · 13 + 11 = 50 б) 14 - 72 : (d - 3) = 8
7. а) Одна роза стоит 40 р. Сколько надо заплатить за букет из 7 роз?
б) Одна конфета стоит 12 р. Сколько таких конфет можно купить на 60 рублей?
в) За 20 календарей заплатили 1800 р. Сколько рублей стоит один календарь?
8. За футболку и 4 пары носков заплатили 200 рублей. Футболка стоит 80 р. Сколько рублей стоит одна пара носков?
9. У Оли было 200 р. Она купила 3 тетради по цене 15 р., 2 ручки по 37 р. и 6 карандашей по 8 р. Сколько денег у неё осталось? Сможет ли она купить на них шоколадку за 32 р.?
10. Запиши множество делителей и множество кратных числа 23.
11. Масса первого арбуза равна а кг. Масса второго арбуза - на 3 кг меньше массы первого. А масса третьего арбуза - в 2 раза больше массы второго. Чему равна масса трёх арбузов вместе?
Составь выражение и найди его значение при а = 8.
12. Тарас бежит со скоростью 150 м/мин, а Юра - со скоростью 12 км/ч. Кто из них бежит быстрее?
13. Записано подряд семь семёрок. Найди такой способ расстановки скобок и знаков арифметических действий, чтобы значение полученного выражения было равно 7.
Какие ещё значения выражений могут при этом получаться? Как ты думаешь, в каком случае значение полученного выражения будет наибольшим?
1. Объясни смысл предложений:
а) Вася ест мороженое с производительностью 3 мороженых в час.
б) Оля лепит пельмени с производительностью 2 штуки в минуту.
в) Денис делает табуретки с производительностью 4 табуретки в день.
г) Лёня читает книги с производительностью 5 книг в год.
д) Гена копает картошку с производительностью 3 ведра в час.
е) Ира печатает на машинке с производительностью 120 знаков в минуту.
2. Мастер вытачивает 8 деталей в час. Сколько деталей он сделает за 2 ч, 4 ч, 6 ч, 7 ч, 9 ч, t ч? Заполни таблицу и запиши формулу зависимости работы А, выполненной мастером, от времени работы t.
3. Тане надо вымыть 36 тарелок. Сколько времени она затратит на эту работу, если будет мыть в минуту 2 тарелки, 3 тарелки, 4 тарелки, 6 тарелок, 9 тарелок, v тарелок? Заполни таблицу и запиши формулу зависимости времени работы t от производительности v.
4. По данным таблицы составь задачи и реши их:
5. Завод выпускает 208 автомобилей в день. Сколько автомобилей выпустит завод в год? (Считать, что в году 365 дней.)
6. Расшифруй название цветка, расположив ответы примеров в порядке убывания, сопоставив их соответствующим буквам. Узнай, почему цветок так называется?
(Я) 960 · 24 (Ф) 573 · 68 (М) 308 · 420
(Е) 257 · 147 (И) 705 · 935 (Н) 896 · 908
7. Выполни действия:
152 · 387 492 · 604 999 · 555 333 · 707
8. Сравни:
7 дм 5 мм ? 75 мм 6 т 8 ц ? 6800 кг
9 м 2 дм ? 920 дм 6 кг 8 г ? 6800 г
2 км 32 м ? 203 200 см 6 ч 8 мин ? 68 мин
9. Реши уравнения с комментированием и сделай проверку:
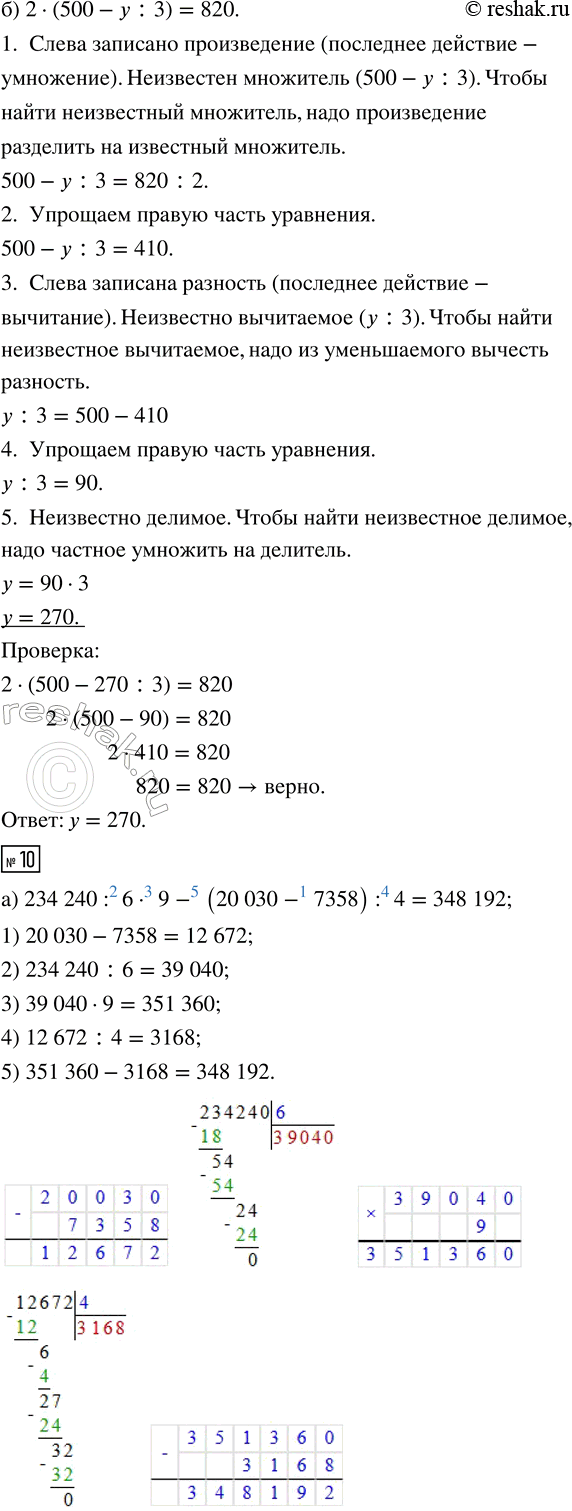
а) (700 : x + 20) : 4 = 40; б) 2 · (500 - у : 3) = 820.
10. Составь программу действий и вычисли:
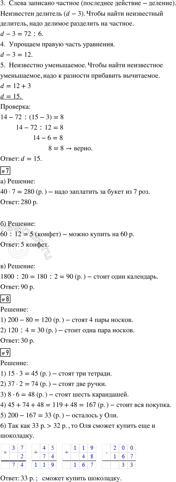
а) 234 240 : б · 9 - (20 030 - 7358) : 4;
б) 834 024 + 7900 · 25 - (483 · 504) : 8 · 10.
11. Запиши множество делителей и множество кратных числа 26.
12. Пусть А — множество чисел, меньших 5, а В — множество чисел, больших, чем 2, но меньших 7. Запиши множества А и В с помощью фигурных скобок. Найди их объединение и пересечение и нарисуй диаграмму Эйлера-Венна.
Популярные решебники 3 класс Все решебники
*К сожалению, временные проблемы с публикацией комментариев с мобильных устройств.