Урок 14 Часть 3 ГДЗ Петерсон 3 класс (Математика)
Решение #1 (Учебник 2022)
Решение #2 (Учебник 2012)

Рассмотрим вариант решения задания из учебника Петерсон 3 класс, Просвещение:
1. Выполни умножение с комментированием:
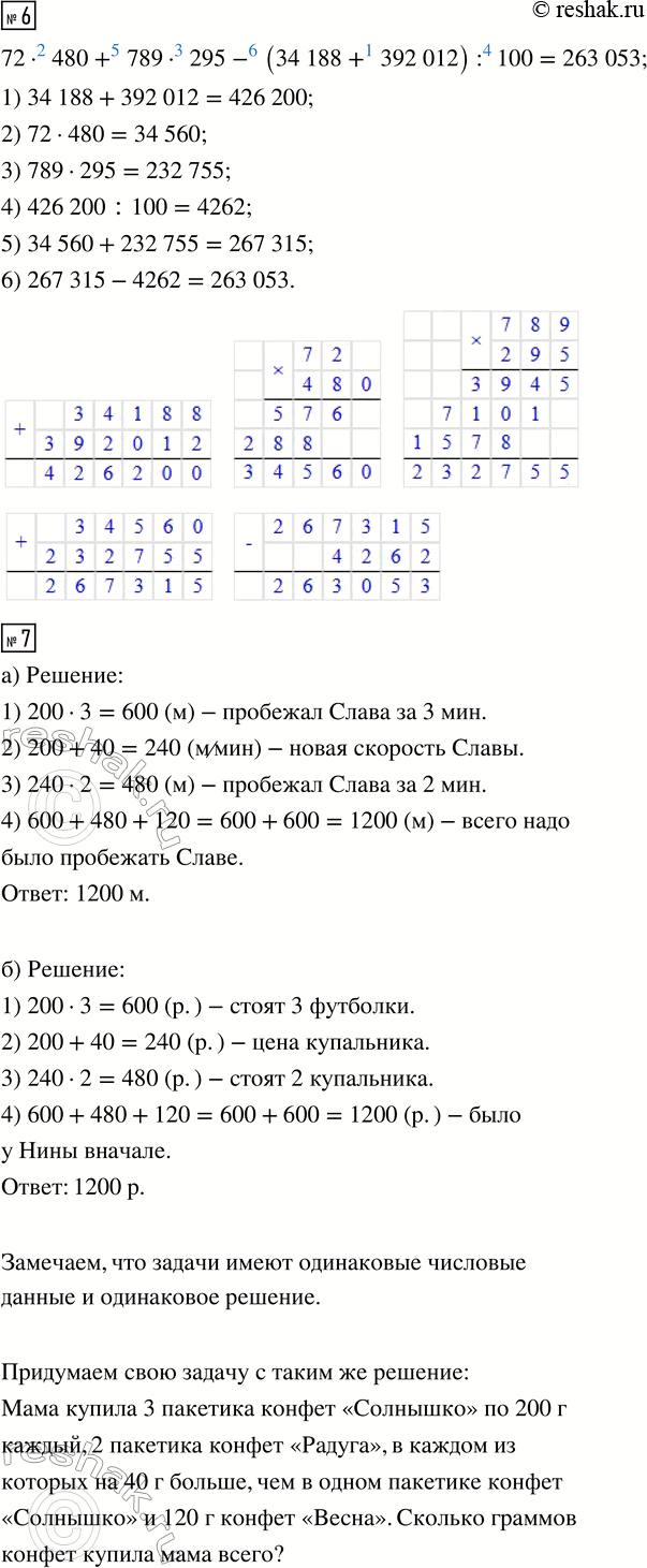
а) 36 · 79 в) 635 · 46 д) 508 · 75 ж) 4205 · 97
б) 17 · 54 г) 281 · 38 е) 902 · 23 з) 9003 · 61
2. Найди неизвестные значения величин по формуле стоимости С = а · n:
3. Вырази в указанных единицах измерения:
а) 2 км 8 м = ... м б) 2 ч 8 мин = ... мин
2 м 8 см = ... см 2 сут. 8 ч = ... мин
2 дм 8 мм = ... мм 2 т 8 кг = ... кг
2 м 8 мм = ... мм 2 т 8 ц = ... кг
4. а) Килограмм клубники стоит 90 р. Сколько рублей надо заплатить за 2 кг такой клубники?
б) За 5 одинаковых электронных дисков с играми заплатили 800 р. Сколько рублей стоит один диск?
5. Цена одного билета на поезд равна 800 р. Сколько таких билетов можно купить на 2000 р.? Сколько рублей ещё останется?
6. Реши уравнения с комментированием и сделай проверку:
а) (900 - х : 6) · 5 = 4200 б) 325 + (90 - n) : 17 = 330
7. В строке 56 печатных знаков, а на странице - 36 строк. Сколько печатных знаков уместится на 64 страницах?
8. а) Поезд шёл 18 ч со скоростью 76 км/ч и 16 ч со скоростью 72 км/ч. Какое расстояние прошёл поезд за всё это время?
б) Почтальон проехал на велосипеде 36 км за 2 ч. Затем он уменьшил скорость на 2 км/ч и ехал ещё 3 ч. Сколько всего километров проехал на велосипеде почтальон?
9. Почтовый голубь должен доставить донесение на расстояние 130 км. Скорость голубя 50 км/ч. Успеет ли он доставить это донесение: а) за 2 часа? б) за 3 часа?
10. Запиши предложение в виде равенства:
а) n на 17 меньше, чем m в) а на 92 меньше, чем b
б) х в 8 раз меньше, чем у г) k в 5 раз больше, чем d
11. Продолжительность дня равна t ч. Чему равна продолжительность ночи? Составь выражение и найди его значение, если t = 8, 10, 12. Какие значения может принимать переменная t?
12. Запиши программу действий в виде выражения со скобками. Найди значение полученного выражения.
13. Реши уравнения устно. Расположи ответы в порядке возрастания. Расшифруй имя сказочного героя. Узнай название книги и имя её автора.
(м) 9 + b = 12 (О) 90 : d = 5 (А) 52 : t = 13
(И) 8 · m = 480 (Т) a · 50 = 250 (Н) k : 19 = 4
(С) 40 - c = 12 (К) n - 27 = 8 (Р) 34 - x = 17
14. Запиши множество делителей и множество кратных числа 22.
15. В классе 25 учеников. Им было предложено заниматься в двух кружках: по математике и рисованию. В каждый кружок записалось по 16 человек, причём 10 человек - в оба кружка одновременно.
Узнав результаты, ребята удивились: «Можно подумать, что в нашем классе не 25 учеников, а все 42!» Но один любитель математики сказал: «Вовсе нет! У нас даже несколько ребят не записались ни в один из этих кружков!»
Докажи, что он прав. Сколько таких ребят?
1. Рассмотри 2 способа умножения на трёхзначное число, в разряде десятков которого стоит 0:
312 · 201
Чем отличаются эти способы? Почему в практике вычислений обычно используется второй способ?
2. Найди значения произведений:
963 · 407 529 · 104 807 · 307 402 · 609
216 · 809 745 · 902 201 · 508 905 · 106
3. Реши примеры и расшифруй название старинной единицы объёма сыпучих тел во Франции. Узнай, скольким литрам она приблизительно равна?
(Ю) 379 · 805 (И) 496 · 704
(Д) 864 · 508 (М) 639 · 906
4. Найди значение выражения 527 · а, если а = 48, 250, 673, 901.
5. Выполни действия:
4 дм 5 см + 3 м 7 см 8 т 96 кг - 429 кг
5 км 32 м + 4 км 756 м 6 ч 32 мин + 19 ч 58 мин
7 дм^2 6 см^2 + 18 дм^2 68 см^2 40 мин 2 с - 34 мин 25 с
6. По заданной программе составь выражение и найди его значение:
7. а) Слава бежал 3 мин со скоростью 200 м/мин, затем он увеличил скорость на 40 м/мин и бежал ещё 2 мин. После этого ему осталось пробежать 120 м. Сколько всего метров надо было пробежать Славе?
б) Нина купила 3 футболки по цене 200 руб. и 2 купальника, цена которых на 40 руб. больше цены футболки. После этого у неё осталось 120 руб. Сколько денег было у Нины вначале?
Что ты замечаешь? Придумай ещё какую-нибудь задачу, которая решается так же.
8. Запиши множество делителей и множество кратных числа 25.
9. Игра «Кто какое число задумал?»
а) Кот Матроскин задумал число, прибавил его к числу 26, сумму умножил на 5 и из полученного произведения вычел 42. В результате получилось 138.
Какое число задумал Матроскин?
б) Пёс Шарик вычел задуманное число из 31, разность разделил на 9 и к полученному результату прибавил 8. В ответе у него получилось 11.
Какое число задумал Шарик?
в) Дядя Фёдор разделил 250 на задуманное число, вычел из частного 24 и результат умножил на 2. Получилось 52.
Какое число задумал дядя Фёдор?
10. Проведи через точки А и В прямую l. Какие точки на рисунке принадлежат прямой l, а какие ей не принадлежат? Сделай записи, используя знаки ? и ?.
11. Летела стая гусей, а навстречу им гусак.
— Здравствуйте, 20 гусей!
— Нет, нас не 20. Если б нас было в 2 раза больше, да ещё 3 гуся, да ещё ты с нами, тогда нас было бы 20. Сколько было гусей?
12. Сколько квадратов ты видишь на рисунке?
Популярные решебники 3 класс Все решебники
*К сожалению, временные проблемы с публикацией комментариев с мобильных устройств.