Урок 12 Часть 3 ГДЗ Рабочая тетрадь Петерсон 4 класс (2023) (Математика)
Решение #1

Рассмотрим вариант решения задания из учебника Петерсон 4 класс, Просвещение:
1. 1) В классе 5 человек родились летом, 4 человека - зимой, 6 человек -осенью, а 9 человек - весной. Используя эти данные, составь круговую диаграмму.
2) На мельницу фермер привёз 180 кг пшеницы. С помощью круговой диаграммы определи, сколько килограммов корма для животных получилось в результате помола этой пшеницы.
3) Найди значение выражения: (7 4/13 - 2 8/13) + (9 3/13 - 5 10/13)
4) На планете Смайлик у каждого жителя только один глаз, зато три широко улыбающихся рта. Три космонавта с Земли сфотографировались вместе с пятью жителями планеты. На сколько больше ртов, чем глаз, на этой фотографии?
2. 1) В классе 7 человек имеют зелёный цвет глаз, 9 человек - серый, 8 человек - карий, а 12 человек - голубоглазые. Составь по этим данным круговую диаграмму.
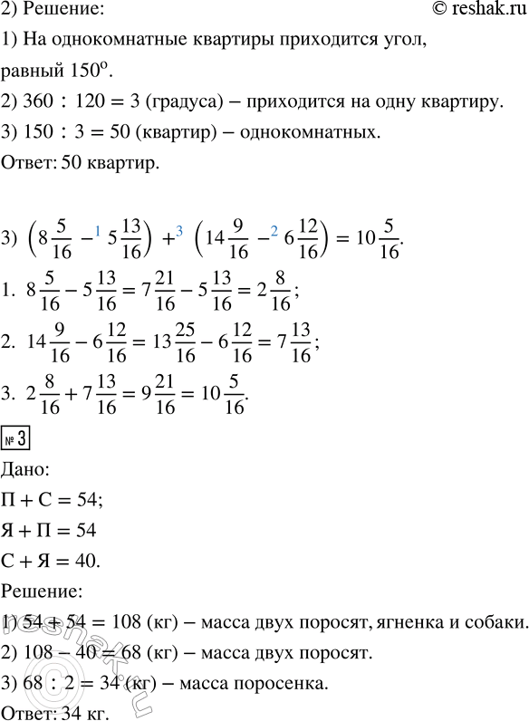
2) В доме всего 120 квартир. Используя круговую диаграмму, определи, сколько в этом доме однокомнатных квартир.
3) Найди значение выражения: (8 5/16 - 5 13/16) + (14 9/16 - 6 12/16)
3. Масса поросёнка и собаки 54 кг, ягнёнка и поросёнка - тоже 54 кг, а собаки и ягнёнка - 40 кг. Чему равна масса поросёнка?
Похожие решебники
Популярные решебники 4 класс Все решебники
*размещая тексты в комментариях ниже, вы автоматически соглашаетесь с пользовательским соглашением