Урок 12 Часть 3 ГДЗ Петерсон 3 класс (Математика)
Решение #1 (Учебник 2022)
Решение #2 (Учебник 2012)

Рассмотрим вариант решения задания из учебника Петерсон 3 класс, Просвещение:
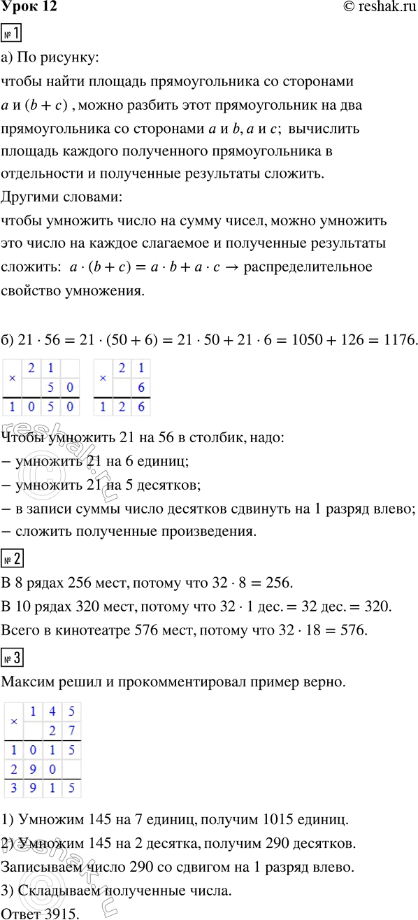
1. а) Объясни по рисунку, как умножить число на сумму, и выполни умножение:
a · (b + c) = a · b + a · c
21 · 56
б) Используя рисунок, объясни способ записи умножения на двузначное число в столбик:
2. В кинотеатре 18 рядов по 32 места в каждом ряду. Сколько всего мест в кинотеатре?
Найди в данной записи ответы на вопросы:
Сколько мест в 8 рядах?
Сколько мест в 10 рядах?
Сколько всего мест в кинотеатре?
3. Правильно ли Максим решил и прокомментировал пример?
4. Реши примеры с комментированием:
а) 92 · 89 в) 138 · 56 д) 906 · 15 ж) 2384 · 47
б) 57 · 95 г) 296 · 23 е) 709 · 84 з) 9051 · 72
5. а) Лыжники были в походе 7 дней. Каждый день они шли по 6 ч со скоростью 9 км/ч. Сколько километров прошли лыжники?
б) Миша пробежал 8 кругов со скоростью 200 м/мин. Сколько времени он бежал, если длина одного круга 400 м?
6. Расстояние от Москвы до Новосибирска 3320 км. Поезд проходит его за 40 ч, а самолёт пролетает - в 10 раз быстрее. На сколько часов меньше лететь до Новосибирска самолётом, чем ехать поездом? Во сколько раз скорость поезда меньше скорости самолёта?
7. Составь и реши уравнения:
а) На сколько надо умножить число 60, чтобы получить 4320?
б) Какое число надо разделить на 700, чтобы получить 506?
в) На сколько надо разделить 8500, чтобы получить 500?
8. Запиши множество делителей и множество кратных числа 20.
9. Выполни действия:
а) 4 ч 58 мин + 2 ч 17 мин - 3 ч 29 мин в) 4 мин 52 с · 5
б) 18 мин 9 с - 7 мин 46 с + 48 мин 35 с г) 7 ч 3 мин : 9
10. В вазе лежат персик, ананас и банан. Сколькими различными способами из неё можно взять один, два или три фрукта?
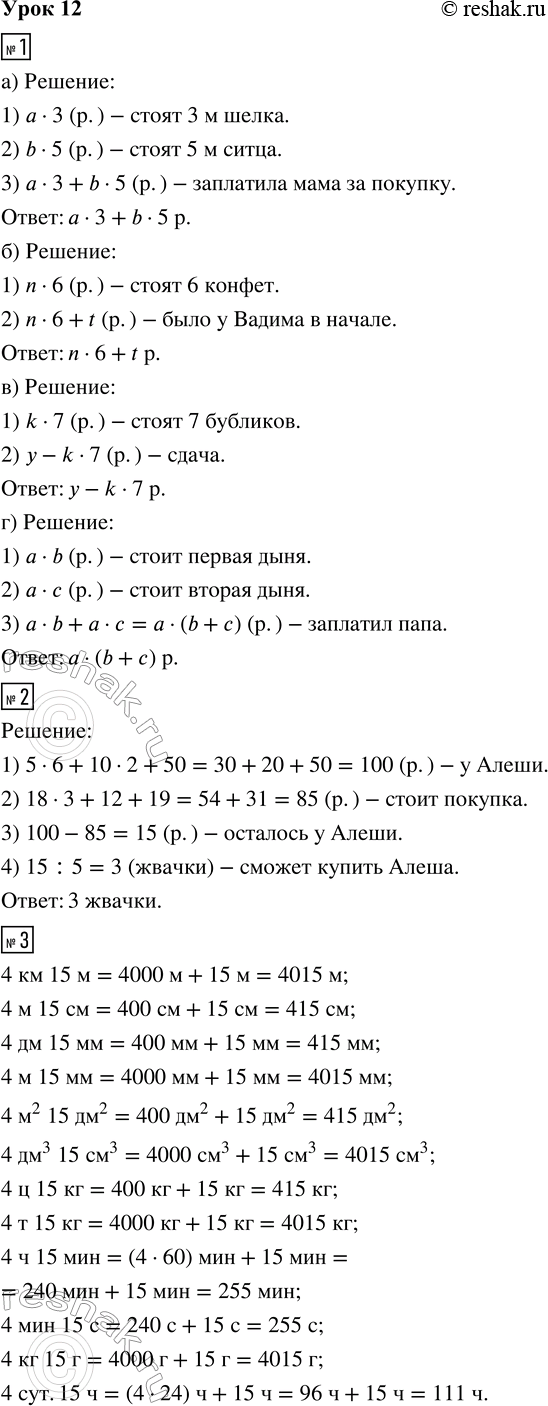
1. БЛИЦтурнир
а) Мама купила 3 м шёлка по а руб. за метр и 5 м ситца по b руб. за метр. Сколько рублей она заплатила за всю покупку?
б) Цена конфеты n руб. Вадим купил 6 таких конфет, и у него ещё осталось t руб. Сколько денег у него было вначале?
в) Саше надо купить 7 бубликов по k руб. за штуку. В кассу он отдал у руб. Сколько сдачи он должен получить?
г) Цена дыни а руб. за килограмм. Папа купил 2 дыни: одна массой b кг, а вторая массой c кг. Сколько денег он заплатил?
2. У Алёши в кошельке 6 монет по 5 руб., две купюры по 10 руб. и одна купюра 50 руб. Он купил 3 тетради по цене 18 руб., ластик за 12 руб. и линейку за 19 руб. На оставшиеся деньги он решил купить жвачки. Сколько жвачек он сможет купить, если их цена 5 руб. за штуку?
3. Вырази величины в указанных единицах измерения:
4 км 15 м = ? м 4 ц 15 кг = ? кг
4 м 15 см = ? см 4 т 15 кг = ? кг
4 дм 15 мм = ? мм 4 ч 15 мин = ? мин
4 м 15 мм = ? мм 4 мин 15 с = ? с
4 м^2 15 дм^2 = ? дм^2 4 кг 15 г = ? г
4 дм^3 15 см^3 = ? см^3 4 сут. 15 ч = ? ч
4. Набери указанную сумму денег наименьшим возможным числом монет и купюр.
5. Сравни в каждом равенстве числа, обозначенные буквами:
n - 8 = d a - k = 2 х · 5 = у
р = t + 9 с : b = 8 r = m : 7
6. Найди ошибки в записи и решении примеров. Запиши и реши примеры правильно:
а) 750 · 63; б) 930 · 49; в) 8400 · 670.
7. Запиши и реши в столбик:
374 · 75 8500 · 39 1803 · 2600 30 150 · 2400
908 · 12 462 · 540 7090 · 4100 5200 · 9060
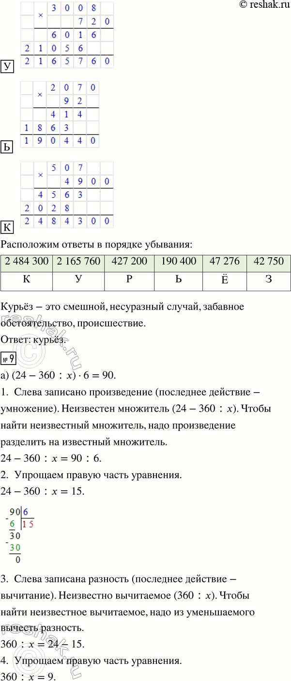
8. Реши примеры и расположи ответы в порядке убывания, сопоставив их соответствующим буквам. Что обозначает получившееся слово? Припомни, а с тобой это случалось?
(Ё) 892 · 53; (З) 570 · 75; (Р) 890 · 480;
(У) 3008 · 720; (Ь) 2070 · 92; (К) 507 · 4900.
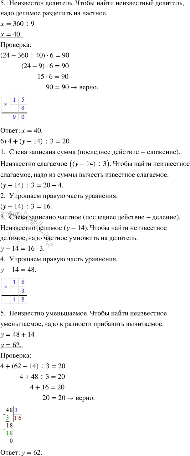
9. Реши уравнения с комментированием и сделай проверку:
а) (24 - 360 : х) · 6 = 90; б) 4 + (у - 14) : 3 = 20.
10. Запиши множество делителей и множество кратных числа 24.
11. Сравни, не вычисляя:
352 · 218 ? 218 · 352 306 · 825 ? 294 · 438
920 · 614 ? 614 + 920 368 : 8 ? 368 : 23
516 · 724 ? 724 · 521 504 : 56 ? 672 : 56
12. Начерти пятиугольник ABCDE и проведи прямую l так, чтобы она разбила пятиугольник: а) на треугольник и шестиугольник; б) на треугольник и пятиугольник; в) на четырёхугольник и пятиугольник; г) на два четырёхугольника.
13. Какой из прямоугольных параллелепипедов, изображённых на рисунке, вместительнее?
14. Найди площадь поверхности куба, объём которого равен 8 см^3.
Популярные решебники 3 класс Все решебники
*К сожалению, временные проблемы с публикацией комментариев с мобильных устройств.