Урок 11 Часть 3 ГДЗ Петерсон 3 класс (Математика)
Решение #1 (Учебник 2022)
Решение #2 (Учебник 2012)

Рассмотрим вариант решения задания из учебника Петерсон 3 класс, Просвещение:
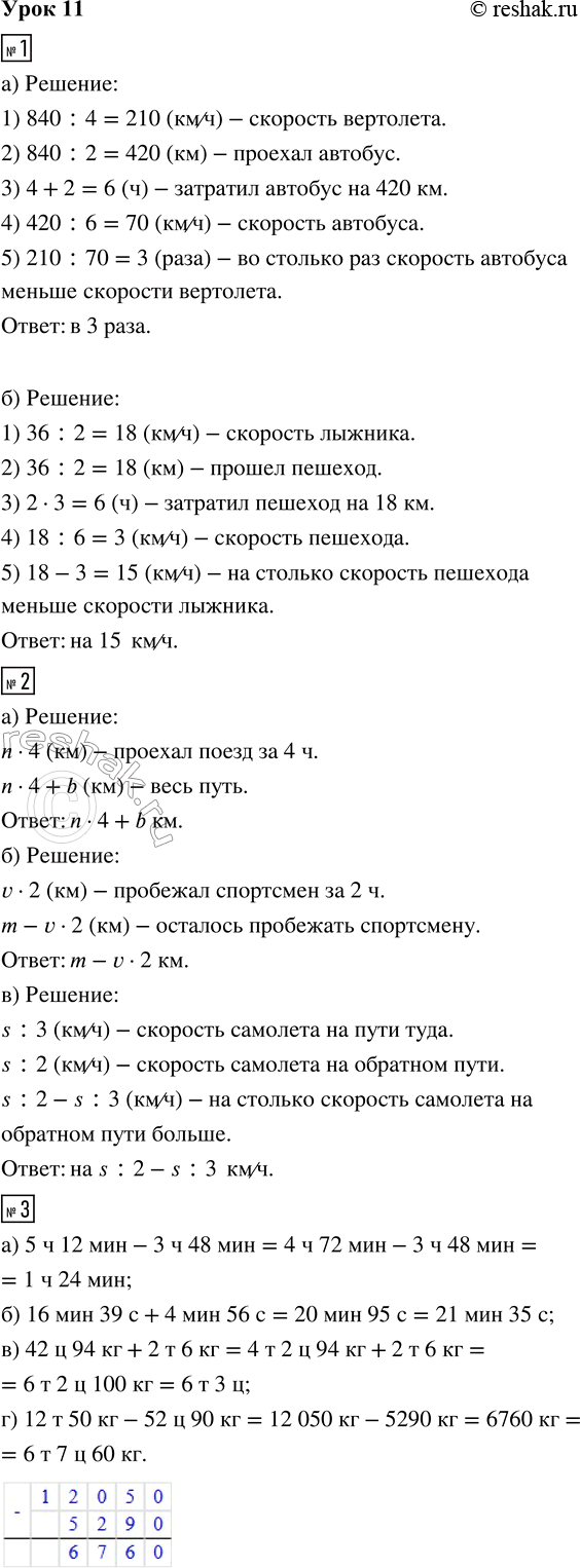
1. а) Вертолёт пролетел 840 км за 4 часа, а автобус проехал расстояние в 2 раза меньшее, затратив на 2 часа больше. Во сколько раз скорость автобуса меньше скорости вертолёта?
б) Лыжник пробежал 36 км за 2 ч, а пешеход прошёл половину этого расстояния за время в 3 раза большее. На сколько километров в час скорость пешехода меньше скорости лыжника?
2. БЛИЦтурнир
а) После того как поезд проехал 4 часа со скоростью n км/ч, ему ещё осталось проехать b км. Чему равен весь путь поезда?
б) Спортсмен бежал 2 часа со скоростью v км/ч. Длина всей дистанции равна m км. Сколько километров ему ещё осталось пробежать?
в) Самолёт пролетел s км за 3 часа, а в обратную сторону - за 2 часа. На сколько километров в час больше была его скорость на обратном пути?
3. Выполни действия:
а) 5 ч 12 мин - 3 ч 48 мин в) 42 ц 94 кг + 2 т 6 кг
б) 16 мин 39 с + 4 мин 56 с г) 12 т 50 кг - 52 ц 90 кг
4. Составь программу действий и вычисли:
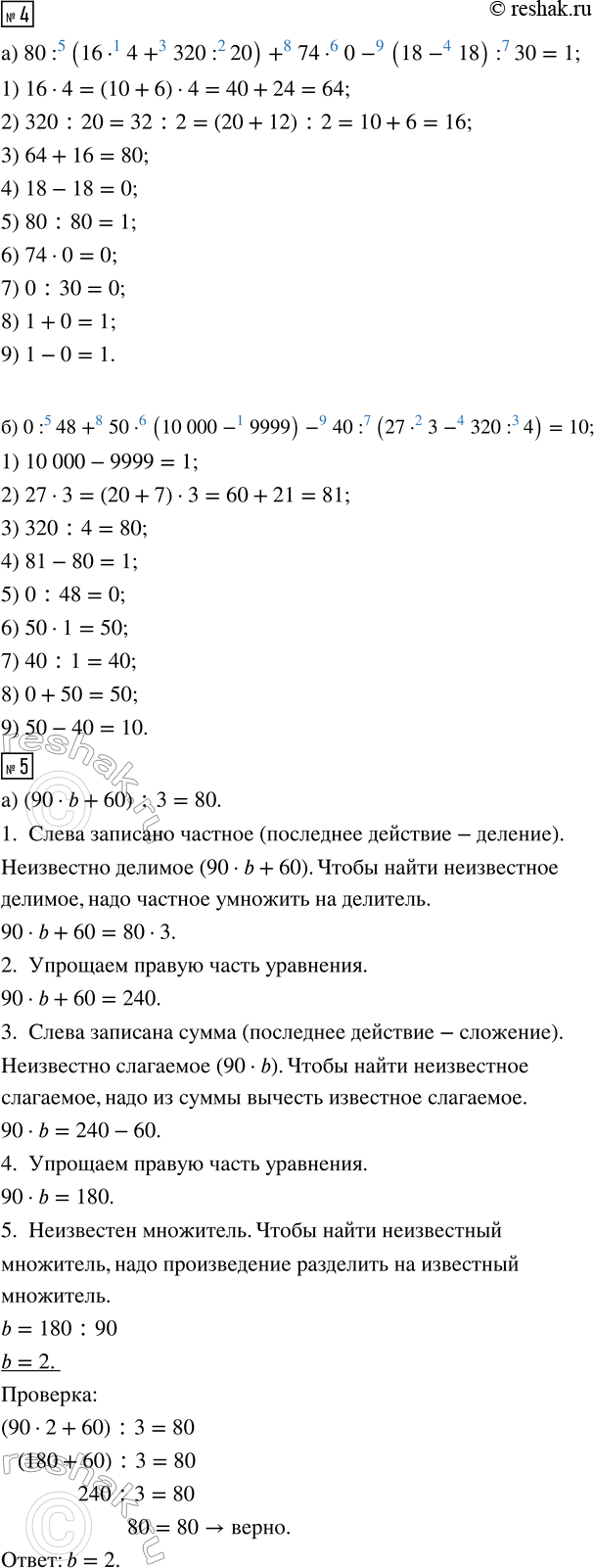
а) 80 : (16 · 4 + 320 : 20) + 74 · 0 - (18 - 18) : 30
б) 0 : 48 + 50 · (10 000 - 9999) - 40 : (27 · 3 - 320 : 4)
5. Реши уравнения с комментированием и сделай проверку:
а) (90 · b + 60) : 3 = 80 б) 1400 : (35 - у) - 29 = 41
6. Периметр прямоугольника равен 50 см, а его длина - 15 см. Чему равна площадь этого прямоугольника?
7. Длина коробки, имеющей форму прямоугольного параллелепипеда, равна 30 см, а ширина - 20 см.
1) Чему равна высота коробки, если её объём равен 7200 см^3?
2) Какую площадь и какой периметр имеет дно коробки?
3) Коробку надо перевязать лентой, как показано на рисунке. Какой длины должна быть эта лента, если на узел и бант надо дополнительно предусмотреть 26 см?
8. Сравни выражения, не выполняя вычислений. Обоснуй свой ответ.
3974 + 815 ? 815 + 3794 786 · 29 ? 786 + 29
76 012 - 32 ? 76 012 - 23 3420 : 6 ? 3420 · 2
9083 - 96 ? 9100 - 96 2158 : 26 ? 2158 : 83
9. Запиши множество делителей и множество кратных числа 19.
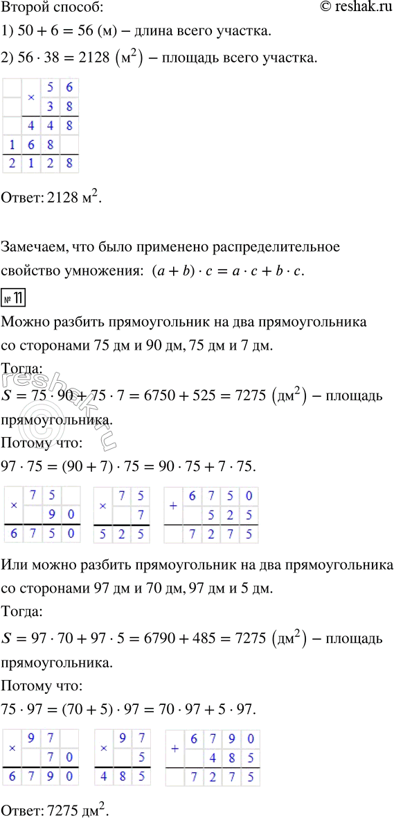
10. Найди площадь прямоугольного участка по указанным размерам. Сколько различных способов решения имеет эта задача? Что ты замечаешь?
11. Найди площадь прямоугольника, разбивая его на части удобным способом:
12. Вычисли. Расположи ответы в порядке убывания и расшифруй имя сказочного героя. Из какой он сказки?
(Д) 5 632 084 - 5 294 352;
(У) 19 050 · 50;
(Н) 313 920 : 4;
(Г) 3052 · 600;
(И) 647 040 : 8;
(В) 94 203 + 186 902 + 56 618.
13. D - множество девочек класса, М - множество мальчиков этого же класса. Что представляют собой множества D ? М и D ? М?
14. В вазе лежало 20 слив. Наташа взяла сначала четверть всех слив, а потом - треть от оставшихся. Сколько всего слив взяла Наташа?
1. а) Запиши равенства, выражающие переместительное и сочетательное свойства умножения. Пользуясь ими, объясни преобразования и выведи правило умножения круглых чисел:
400 · 70 = (4 · 100) · (7 · 10) = (4 · 7) · (100 · 10) = 28 · 1000 = 28 000.
б) Как удобно записать умножение круглых чисел в столбик? Найди верную запись и выполни умножение, а остальные записи зачеркни.
72 500 · 430
2. Расположи ответы примеров в порядке убывания, сопоставь им соответствующие буквы — и ты узнаешь имя короля сказочного государства, который избавил детей от скучных занятий в школе и усадил за парты взрослых.
(Ш) 5400 · 62; (Т) 9730 · 290; (А) 4060 · 3800;
(У) 730 · 870; (И) 409 · 4500; (М) 805 300 · 590.
3. Выполни действия:
360 · 7500 2800 · 940 50 900 · 62 73 050 · 8600
4. У Оли было 200 руб. Она купила 3 тетради по цене 15 руб., 2 ручки по 37 руб. и 6 карандашей по 8 руб. Сколько денег у неё осталось? Сможет ли она купить на них шоколадку за 32 руб.?
5. 9 пирожных, имеющих одну цену, стоят 234 руб. Сколько рублей надо заплатить за 7 таких пирожных?
6. Месяц назад 2 одинаковых мороженых стоили 36 руб. Сейчас их цена увеличилась на 2 руб. Сколько теперь надо заплатить за 5 таких мороженых?
7. Мама сначала купила 3 кг яблок по цене 40 руб. за килограмм, а потом ещё 2 кг таких же яблок. Сколько денег она заплатила?
Реши задачу двумя способами. Какой из этих способов ты находишь более удобным?
8. Реши уравнения с комментированием и сделай проверку:
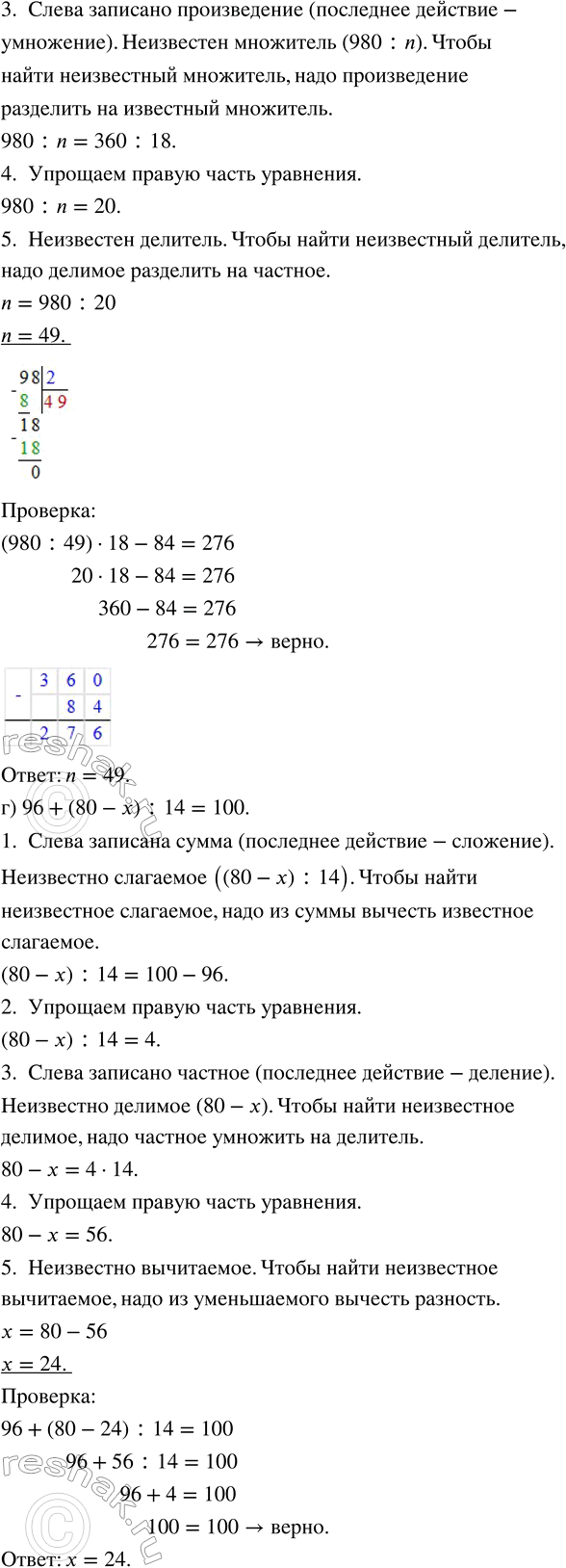
а) (k : 16) · 13 + 11 = 50; в) (980 : n) · 18 - 84 = 276;
б) 14 - 72 : (d - 3) = 8; г) 96 + (80 - х) : 14 = 100.
9. Составь программу действий и вычисли:
а) 860 · 900 - 6750 : 5 · (24 + 44);
б) (64 + 137) · 28 · 910 - 560 772 : 9.
10. Какое из чисел больше и во сколько раз, если значения всех букв не равны нулю?
n = m · 3 с · 10 = d k : t = 2
a : b = 6 р : 5 = r у = x : 8
11. Ширина комнаты, имеющей форму прямоугольного параллелепипеда, 5 м, длина 6 м, а высота 3 м. Найди объём комнаты, площадь пола, площадь потолка и площадь всех стен, считая окна и двери частью стен.
12. Какие из прямоугольных параллелепипедов А, B, С, D, Е могут иметь данную на рисунке развёртку?
13. Запиши множество делителей и множество кратных числа 23.
14. Рассели человечков по островам так, чтобы они могли заниматься там любимым делом.
15. Записано подряд семь семёрок. Придумай различные способы такой расстановки скобок и знаков арифметических действий, чтобы значение полученного выражения равнялось семи. Какие ещё значения выражений могут при этом получаться?
Как ты думаешь, при какой расстановке знаков действий и скобок значение полученного выражения будет наибольшим?
Популярные решебники 3 класс Все решебники
*К сожалению, временные проблемы с публикацией комментариев с мобильных устройств.