Урок 10 Часть 3 ГДЗ Петерсон 3 класс (Математика)
Решение #1 (Учебник 2022)
Решение #2 (Учебник 2012)

Рассмотрим вариант решения задания из учебника Петерсон 3 класс, Просвещение:
1. Повтори таблицу мер длины, массы и времени. Вырази данные значения величин в указанных единицах измерения:
а) 8 км 16 м = ... м б) 2 сут. 9 ч 25 мин = ... мин
5 м 9 мм = ... мм 3 ч 12 мин 46 с = ... с
2 т 3 ц 6 кг = ... кг 870 мин = ... ч ... мин
4 ц 7 кг 8 г = ... г 3520 с = ... мин ... с
2. а) Лыжник прошёл 18 км за 2 часа. Какое расстояние он пройдёт за такое же время, если увеличит скорость на 3 км/ч?
б) Моторная лодка прошла по течению реки 5 ч со скоростью 24 км/ч. На обратный путь она затратила на 1 час больше времени. Чему равна скорость моторной лодки против течения реки?
3. Вычисли устно:
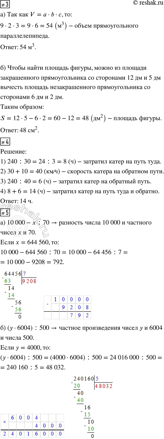
4. Катер прошёл путь между двумя пристанями со скоростью 30 км/ч, а обратный путь - со скоростью на 10 км/ч большей. Расстояние между этими пристанями равно 240 км. Какое время затратил катер на путь туда и обратно?
5. Прочитай выражения и найди их значения:
а) 10 000 - х : 70, если х = 644 560 б) (у · 6004) : 500, если у = 4000
6. Реши уравнения с комментированием и сделай проверку:
а) (n : 4 - 35) · 6 = 150 б) 90 · (m - 8) + 60 = 510
7. Составь и реши уравнения:
а) Миша задумал число, умножил его на 5 и полученное произведение вычел из 41. В результате у него получилось 16. Какое число задумал Миша?
б) Галя задумала число, вычла его из 50, результат разделила на 7. У неё получилось 7. Какое число задумала Галя?
в) Тимоша задумал число, затем разделил 54 на задуманное число, прибавил к результату 26 и полученную сумму разделил на 8. В ответе у него получилось 4. Какое число задумал Тимоша?
8. Составь программу действий и вычисли:
а) (1800 : 2 : 30 + 18) : 6 + (70 · 7 - 140 : 2) : 60
б) (60 - 16 : 4) : 8 · 40 - (80 · 8 - 20 · 5) : 6
9. БЛИЦтурнир
а) Стрекоза пролетает а км за 2 ч. Какое расстояние она пролетит за 5 ч, если будет лететь с той же скоростью?
б) Заяц пробежал b км за 3 ч, а волк пробежал то же расстояние за 4 ч. У кого из них скорость больше и на сколько?
в) Крокодил Гена проехал 3 ч на поезде со скоростью n км/ч и 2 ч на автобусе со скоростью m км/ч. Сколько всего километров он проехал?
г) Черепаха Тортила 5 ч ползла со скоростью с км/ч. Всего ей надо проползти d км. Какое расстояние ей ещё осталось проползти?
10. Запиши множество делителей и множество кратных числа 18.
11. Найди пропущенные цифры. Проверь с помощью калькулятора.
а) 75_9_ _ 4 + _94_187 = 2_8430_;
б) 40_500 · 80 = _ _28_0_ _.
12. Пять товарищей спускались с горы на санках. Игорь проехал дальше Романа, но ближе, чем Олег. Костя проехал меньше, чем Роман, а Илья - дальше Олега. Кто из них проехал дальше всех, а кто - ближе всех?
1. Составь выражение и найди его значение:
а) Одна ручка стоит 17 руб. Сколько надо заплатить за 5 таких ручек?
б) Метр ткани стоит 120 руб. Сколько стоят 3 м этой ткани?
в) Килограмм клубники стоит 90 руб. Сколько рублей надо заплатить за 2 кг такой клубники?
г) Литр сока стоит а руб. Сколько стоят n л этого сока?
Что общего во всех этих задачах? О каких величинах в них идёт речь? Как найти стоимость товара, зная его цену и количество?
2. а) Цена книги 45 руб. Чему равна стоимость 2 книг, 4 книг, 6 книг, n книг? Заполни таблицу и запиши формулу зависимости стоимости C купленных книг от их количества n.
б) Игорь должен купить тетради на сумму 240 руб. Сколько тетрадей он сможет купить, если их цена 10 руб., 12 руб., 15 руб., 20 руб., а руб.? Заполни таблицу и запиши формулу зависимости количества купленных тетрадей n от цены а.
3. Заполни таблицу:
4. Реши примеры с комментированием. Найди сумму и разность наибольшего и наименьшего из получившихся чисел:
а) 32 · 19; 85 · 54; 279 · 68; 406 · 49; 9032 · 97.
б) 68 · 82; 3705 · 68; 121 212 · 35;
709 · 79; 20 507 · 94; 90 909 · 77.
5. Подбери корни уравнения:
а) х + х + х + х = 4 · 752 б) (у + 7) · 5 = 8 · 5 + 7 · 5
6. Вычисли устно наиболее удобным способом:
а) 126 + 99; д) 997 · 452 + 3 · 452;
б) 532 - 98; е) 284 + 98 + 116 + 2;
в) 20 · 142 · 5; ж) (939 + 56) - 239;
г) 73 · 25 · 4; з) 721 - 96 - 621.
7. Реши уравнения с комментированием и сделай проверку:
а) 90 · b + 50 = 230; в) (900 - x : 6) · 5 = 4200;
б) 1400 : у - 29 = 41; г) 325 + (90 - n) : 17 = 330.
8. Какое из чисел больше и на сколько?
а = b + 18 c + 7 = d х = у - 9
n - 4 = m k - t = b r - s = 12
9. Масса первого арбуза а кг, масса второго арбуза на 3 кг меньше, а масса третьего в 2 раза больше массы второго арбуза. Чему равна масса трёх арбузов вместе? Составь выражение и найди его значение при а = 8.
10. Запиши множество делителей и множество кратных числа 22.
11. По рисунку найди делимое, делитель, частное и остаток. Запиши соотношение между ними с помощью формулы а = b · с + r, r < b. Проверь записанное равенство с помощью вычислений:
12. В вазе лежат персик, ананас и банан. Сколько существует различных последовательностей, которыми можно взять из вазы эти фрукты?
Популярные решебники 3 класс Все решебники
*К сожалению, временные проблемы с публикацией комментариев с мобильных устройств.