Урок 1 Часть 3 ГДЗ Петерсон 3 класс (Математика)
Решение #1 (Учебник 2022)
Решение #2 (Учебник 2012)

Рассмотрим вариант решения задания из учебника Петерсон 3 класс, Просвещение:
1. Миша прошёл на лыжах расстояние 80 м за 20 с, а Игорь - 45 м за 15 с.
Кто из них прошёл большее расстояние, а кто - меньшее?
Кто шёл больше времени, а кто - меньше?
Кто шёл быстрее, а кто - медленнее?
Какие величины характеризуют движение объектов?
2. Объясни смысл предложений:
а) Самолёт летит со скоростью 800 км/ч.
б) Скорость теплохода 45 км/ч.
в) Человек идёт со скоростью 4 км/ч.
г) Земля движется по орбите со скоростью 30 км/с.
д) Черепаха ползёт со скоростью 4 м/мин.
3. Найди:
а) Скорость космического корабля, если он пролетел 56 км за 8 с.
б) Скорость плота на реке, если он за 4 ч проплыл 16 км.
в) Скорость автобуса, если он прошёл 120 км за 3 ч.
г) Скорость велосипедиста, если он проехал 36 км за 2 ч.
4. Найди карточки, на которых указана скорость: а) самолёта; б) поезда; в) автомобиля; г) пешехода; д) велосипедиста; е) ракеты. Сделай по желанию рисунок и подпиши значение скорости.
5 км/ч 20 км/ч 60 км/ч 6 км/с 90 км/ч 900 км/ч
5. а) Поезд прошёл 224 км за 4 часа. Его скорость в 3 раза меньше скорости вертолёта. Чему равна скорость вертолёта?
б) Плот проплыл 27 км за 9 ч, а моторная лодка - 24 км за 2 ч. Чья скорость больше и на сколько?
6. а) Грузовая машина за 8 ч прошла 280 км, а легковая машина это же расстояние - за 4 ч. Во сколько раз скорость грузовой машины меньше скорости легковой?
б) Велосипедист за 3 ч проехал 57 км, а мотоциклист за 2 ч проехал на 71 км больше. На сколько километров в час скорость велосипедиста меньше скорости мотоциклиста?
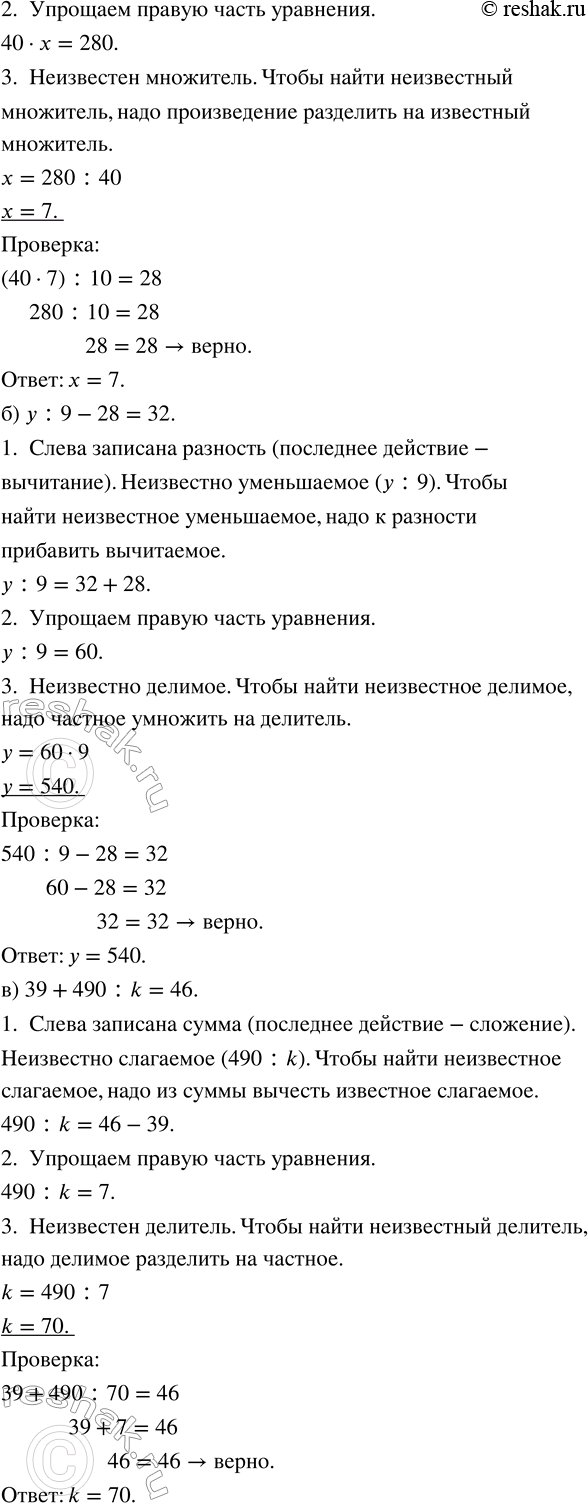
7. Реши уравнения с комментированием и сделай проверку:
а) (40 · х) : 10 = 28 б) у : 9 - 28 = 32 в) 39 + 490 : k = 46
8. Выполни действия и сделай проверку:
а) 547 923 + 83 699 221 в) 90 560 · 200
б) 4 758 036 - 50 854 г) 3 027 600 : 6
9. По двору ходили гуси. Всего у них было 22 ноги. Подошли 3 утёнка и 4 козлёнка. Сколько ног гуляет теперь по двору?
1. Объясни смысл предложений:
а) Самолёт летит со скоростью 800 км/ч.
б) Скорость теплохода 45 км/ч.
в) Человек идёт со скоростью 4 км/ч.
г) Меч-рыба развивает скорость 100 км/ч.
д) Земля движется по орбите со скоростью 30 км/с.
е) Черепаха ползёт со скоростью 4 м/мин.
ж) Поезд идёт со скоростью а км/ч. Какие значения может принимать а?
При каком условии можно сравнивать, складывать и вычитать скорости?
2. Найди:
а) Скорость космического корабля, если он пролетел 56 км за 8 с.
б) Скорость улитки, если она проползла 35 м за 7 ч.
в) Скорость плота на реке, если он за 4 ч проплыл 16 км.
г) Скорость автобуса, если он прошёл 120 км за 3 ч.
д) Скорость велосипедиста, если он проехал 36 км за 2 ч.
3. У кого какая скорость?
4. Определи по спидометру скорость движения каждой машины:
5. а) Поезд прошёл 224 км за 4 часа. Его скорость в 3 раза меньше скорости вертолёта. Чему равна скорость вертолёта?
б) Плот проплыл 27 км за 9 ч, а моторная лодка — 24 км за 2 ч. Чья скорость больше и на сколько?
6. Сравни:
5 ч 6 мин ? 56 мин 9 мин 20 с 1 ? 560 с 1 сут. 15 ч ? 115 ч
108 мин ? 1 ч 8 мин 734 с ? 7 мин 34 с 206 ч ? 2 сут. 6 ч
7. а) Грузовая машина за 8 ч прошла 280 км, а легковая машина это же расстояние — за 4 ч. Во сколько раз скорость грузовой машины меньше скорости легковой?
б) Велосипедист за 3 ч проехал 57 км, а мотоциклист за 2 ч проехал на 71 км больше. На сколько километров в час скорость велосипедиста меньше скорости мотоциклиста?
8. Придумай задачу, в которой надо найти скорость по известному расстоянию и времени, и реши её.
9. Запиши множество делителей и множество кратных числа 14.
10. Реши уравнения с комментированием по компонентам действий:
а) (40 · х) : 10 = 28; в) 39 + 490 : k = 46;
б) у : 9 - 28 = 32; г) (25 - а) · 7 = 63.
11. Выполни сложение и вычитание. Сделай проверку:
а) 547 923 + 83 699 221; в) 4 758 036 - 50 854;
б) 483 567 823 + 998 430; г) 2 666 990 000 - 89 607 787.
12. По двору ходили гуси. Всего у них было 22 ноги. Подошли 3 утёнка и 4 козлёнка. Сколько ног гуляет теперь по двору?
Популярные решебники 3 класс Все решебники
*К сожалению, временные проблемы с публикацией комментариев с мобильных устройств.